Расчет нормативной численности персонала
Нормативная численность подразделения – это оптимальная численность персонала, при которой работа выполняется в срок, с необходимым уровнем качества и без лишних затрат. Расчет нормативной численности производится с целью:
- Увидеть реальную картину перегрузки / недогрузки сотрудников;
- Спланировать бюджет;
- Рассчитать штатное расписание на будущие периоды;
- Выявить резервы для повышения производительности.
Для расчета нормативной численности используют два драйвера: трудоемкость и нормы. Расчет производится за желаемый период (неделя, месяц, квартал и т.д.). Для этого значения драйверов вносятся за этот период.
Расчет НЧ по трудоемкости
Расчет по трудоемкости применяется в случае, когда можно определить, сколько времени затрачивается на выполнение конкретных операций и процессов, по формуле:
НЧ = Т / Фэф
где Т – трудоемкость в нормо-часах всего объема работ на одного сотрудника,
Фэф – фонд эффективного рабочего времени одного сотрудника.
Фонд эффективного рабочего времени расчитывается как произведение количества рабочих дней и количества рабочих часов за период, а также коэффициента полезного использования рабочего времени. Значения этих параметров задаются в Настройках для всех пользователей на вкладке Модели.
В Дополнительных свойствах должности в списке Расчет НЧ по трудоемкости указывается перечень единиц деятельности, трудоемкость выполнения которых необходимо учитывать при расчете нормативной численности этой должности (Рис. 1).

Для каждой единицы деятельности указывается среднее время ее выполнения в минутах и количество ее выполнений за рассчитываемый период. Автоматически рассчитывается трудоемкость выполнения единицы деятельности в часах по формуле:
Трудоемкость, ч = Среднее время выполнения, мин * Кол-во выполнений / 60
Значение параметра НЧ, шт. ед. рассчитывается автоматически по формуле:
НЧ = Т / (Кол-во раб ч в день * Кол-во раб дней за период * Коэф полезного исп времени)
Трудоемкость выполнения всех единиц деятельности для должности учитывается в суммарном параметре НЧ по трудоемкости, шт. ед. в Окне свойств должности.
Расчет НЧ по нормам
Второй способ определения нормативной численности – это расчет по нормам. Способ применяется в случае, когда установлены нормы обслуживания, нормы управляемости или нормы нагрузки для определенных категорий работников. В отличие от расчета по трудоемкости, расчет по нормам ориентирован не на человеко-часы, а на количественные показатели работы: сколько объектов, единиц оборудования, метров площади или подчиненных должен обслуживать один работник. По нормам можно рассчитать необходимое количество мастеров, зная имеющееся количество рабочих, или необходимое количество наладчиков, зная, какое количество станков установлено в цехе. Аналогично, можно рассчитать необходимое количество менеджеров, имея информацию о том, какое количество заявок поступает на обработку в течение определенного промежутка времени.
Расчет производится по формуле:
НЧ = Q / N
где Q – объём работ или количество объектов обслуживания (например, площадь, количество установок, маршрутов и т. д.);
N – норма обслуживания или управляемости (реальное количество объектов, приходящееся на одного работника).
В Дополнительных свойствах должности в списке Расчет НЧ по нормам указывается перечень объектов, которые обслуживает или которыми управляет должность, их нормативное и реальное количество. Значение параметра НЧ, шт.ед. рассчитывается автоматически (Рис. 2).

На основании этих данных в Окне свойств должности рассчитывается суммарное значение параметра НЧ по нормам, шт.ед.
Общая нормативная численность должности рассчитывается как сумма значений параметров НЧ по трудоемкости, шт.ед. и НЧ по нормам, шт.ед.
Значение параметра Доп. необходимое кол-во шт.ед. рассчитывается по формуле:
Доп. необходимое кол-во шт.ед. = Нормативная численность – Количество штатных единиц
Расчет НЧ подразделения
Рассчитанное значение нормативной численности подразделения отображается в Окне свойств подразделения. Подробная информация о нормативной численности подразделения с детализацией до должностей подразделений представлена в отчете «Расчет НЧ подразделения». Отчет формируется на конкретную дату, которую можно использовать в качестве ориентира для указания периода, за который рассчитана нормативная численность. Сформированные отчеты могут быть сохранены для истории.
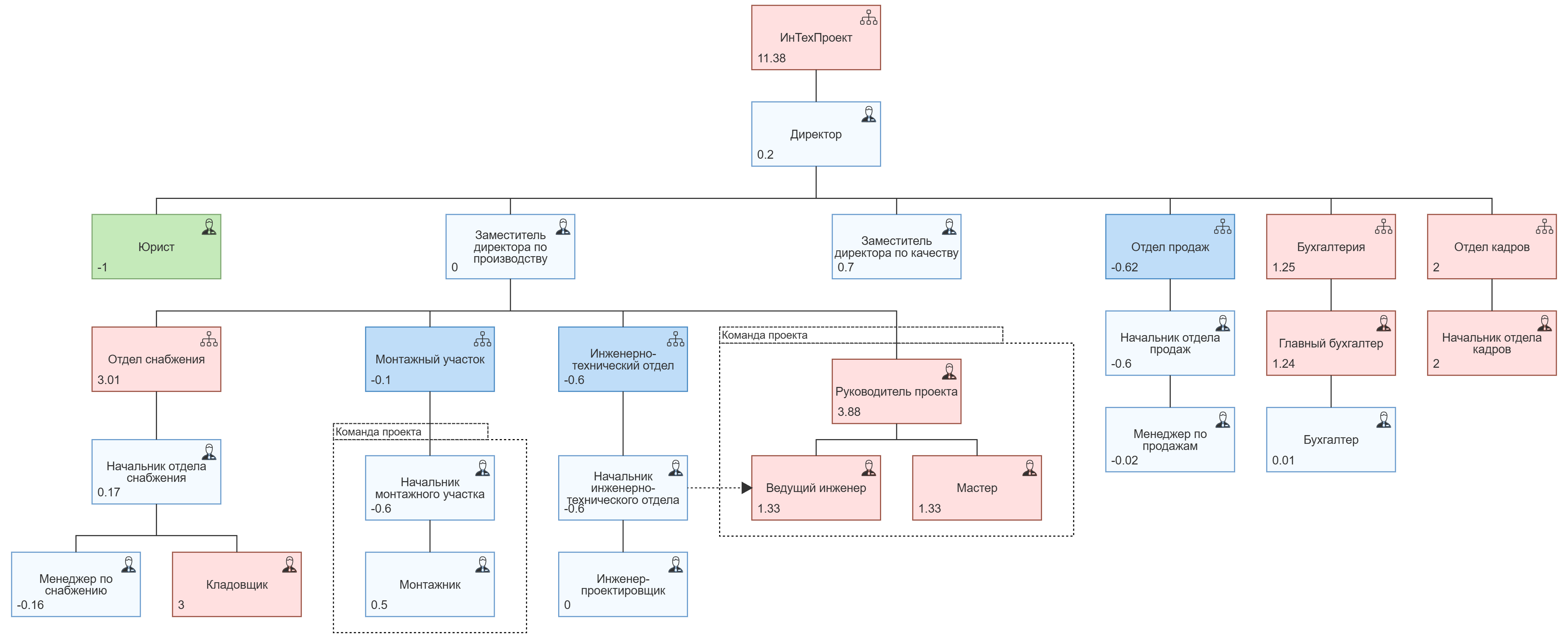
Для организационной диаграммы настроен стиль Нормативная численность персонала (Рис. 3).

Красным подсвечиваются должности и подразделения, в которых не хватает сотрудников, зеленым – в которых сотрудников больше, чем требуется. Стиль настроен на значение параметра Дополнительно необходимое количество штатных единиц. При этом цвет фигуры меняется только в случае, если значение параметра больше или равно 1 по модулю.