Нотация EPC
Нотация EPC (Event-Driven Process Chain - событийная цепочка процессов) используется для описания процессов нижнего уровня. Диаграмма процесса в нотации EPC, представляет собой упорядоченную комбинацию событий и функций. Для каждой функции могут быть определены начальные и конечные события, участники, исполнители, материальные и документальные потоки, сопровождающие её, а также проведена декомпозиция на более низкие уровни. Декомпозиция может производиться в нотациях EPC или BPMN.
При декомпозиции процесса ЕРС, расположенного на диаграмме SADT, стрелки с диаграммы SADT на диаграмму ЕРС не переносятся.
| Название | Кнопка | Графический символ | Описание |
|---|---|---|---|
| Функция | | | Блок представляет собой функцию - действие или набор действий, выполняемых над исходным объектом (документом, материальным объектом и прочим) с целью получения заданного результата. Внутри блока помещается наименование функции. Временная последовательность выполнения функций задается расположением функций на диаграмме процесса сверху вниз. |
| Событие | | | Событие - состояние, которое является существенным для целей управления бизнесом и оказывает влияние или контролирует дальнейшее развитие одного или более бизнес-процессов. Символ отображает события, активизирующие функции или порождаемые функциями. Внутри блока помещается наименование события. |
| Стрелка | | | Стрелка отображает связи элементов диаграммы процесса EPC между собой. Связь может быть направленной и ненаправленной в зависимости от соединяемых элементов и типа связи. |
| Оператор AND («И») | | | Оператор «И» используется для обозначения слияния/ветвления как функций, так и событий. Если завершение выполнения функции должно инициировать одновременно несколько событий, то это обозначается с помощью оператора «И», следующего после функции и перед событиями. На рисунке (Рис.1) завершение выполнения Функции одновременно инициирует события: Событие 1 и Событие 2. ![]()
Если событие происходит только после обязательного завершения выполнения нескольких функций, то это обозначается с помощью оператора «И», следующего после функций и перед одиночным событием. На рисунке (Рис.2) Событие произойдет только после обязательного завершения Функции 1 и Функции 2. ![]()
Если функция может начать выполняться только после того, как произойдут несколько событий, то это обозначается с помощью оператора «И», следующего после событий и перед функцией. На рисунке (Рис.3) Функция начнет выполняться только после того, как произойдут Событие 1 и Событие 2. ![]() Если одно событие может инициировать одновременное выполнение нескольких функций, то это обозначается с помощью оператора «И», следующего после события и перед функциями. На рисунке (Рис.4) Событие одновременно инициирует выполнение Функции 1 и Функции 2. ![]() |
| Оператор OR («ИЛИ») | | | Оператор «ИЛИ» используется для обозначения слияния/ветвления функций и для слияния событий. По правилам нотации EPC после одиночного события не может следовать разветвляющий оператор «ИЛИ». Если завершение выполнения функции может инициировать одно или несколько событий, то это обозначается с помощью оператора «ИЛИ», следующего после функции и перед событиями. На рисунке (Рис.5) завершение выполнения Функции 1 может инициировать 3 вида ситуаций: только Событие 1, только Событие 2, одновременно и Событие 1, и Событие 2. ![]()
Если событие происходит после завершения выполнения одной или нескольких функций, то это обозначается с помощью оператора «ИЛИ», следующего после функций и перед одиночным событием. На рисунке (Рис.6) Событие может произойти либо после завершения выполнения Функции 1, либо после завершения выполнения Функции 2, либо после завершения выполнения и Функции 1, и Функции 2. ![]() Если функция может начать выполняться после того, как произойдет одно или несколько событий, то это обозначается с помощью оператора «ИЛИ», следующего после событий и перед функцией. На рисунке (Рис.7) Функция может начать выполняться либо после того, как произойдет Событие 1, либо после того, как произойдет Событие 2, либо после того, как произойдут оба события: Событие 1, и Событие 2. ![]() |
| Оператор XOR («Исключающее ИЛИ») | | | Оператор «Исключающее ИЛИ» используется для обозначения слияния/ветвления функций и для слияния событий. По правилам нотации EPC после одиночного события не может следовать разветвляющий оператор «Исключающее ИЛИ». Если завершение выполнения функции может инициировать только одно из событий в зависимости от условия, то это обозначается с помощью оператора «Исключающее ИЛИ», следующего за функцией и перед событиями. На рисунке (Рис.8) Функция инициирует либо только Событие 1, либо только Событие 2. ![]()
Если событие происходит сразу после завершения выполнения либо одной функции, либо другой, то это обозначается с помощью оператора «Исключающее ИЛИ», следующего после функций и перед одиночным событием. На рисунке (Рис.9) Событие может произойти либо сразу после завершения выполнения Функции 1, либо сразу после завершения выполнения Функции 2. ![]() Если функция может начать выполняться сразу после того, как произойдет либо одно событие, либо другое, то это обозначается с помощью оператора «Исключающее ИЛИ», следующего после нескольких событий и перед функцией. На рисунке (Рис.10) Функция может начать выполняться сразу после того, как произойдет либо Событие 1, либо Событие 2. ![]() |
| Интерфейс процесса | | | Символ, обозначающий внешний (по отношению к текущей диаграмме) процесс или функцию. Используется для указания взаимосвязи процессов: - обозначает предыдущий или следующий процесс по отношению к диаграмме рассматриваемого процесса; - обозначает процесс, откуда поступил или куда передается объект. Внутри блока помещается наименование внешнего процесса. На рисунке (Рис.11) показано, что договор является результатом выполнения процесса «Заключение договора». ![]()
На рисунке (Рис.12) показано, что после окончания Процесса 1 (и наступления Событие 1) начинает выполняться Процесс 2. ![]() На диаграмме Процесса 2 (Рис.13) показано, что перед началом Процесса 2 был завершен Процесс 1, инициировавший Событие 1. ![]() |
| Оргединицы | | | Используется для отображения на диаграмме оргединиц (должности, подразделения, роли, внешней оргединицы) - исполнителей, владельцев или участников функций. Внутри блока помещается наименование оргединицы. |
| Документ | | | Используется для отображения на диаграмме бумажных и электронных документов, сопровождающих выполнение функции. Внутри блока помещается наименование документа. |
| Материальные объект | | | Используется для отображения на диаграмме материальных объектов, сопровождающих выполнение функции. Внутри блока помещается наименование материального объекта. |
| Информация | | | Используется для отображения на диаграмме информационных потоков, сопровождающих выполнение функции. Внутри блока помещается наименование информационного потока. |
| Информационная система | | | Используется для отображения на диаграмме информационной системы, поддерживающей выполнение функции. Внутри блока помещается наименование информационной системы. |
| Модуль информационной системы | | | Используется для отображения на диаграмме модуля информационной системы, поддерживающего выполнение функции. Внутри блока помещается наименование модуля информационной системы. |
| Функция информационной системы | | | Используется для отображения на диаграмме функции информационной системы, поддерживающей выполнение функции. Внутри блока помещается наименование функции информационной системы. |
| База данных | | | Используется для отображения на диаграмме базы данных, сопровождающей выполнение функции. Внутри блока помещается наименование базы данных. |
| Термин | | | Используется для отображения на диаграмме объектов, сопровождающих выполнение функции. Наименования этих объектов - термины, используемые в организации. Внутри блока помещается наименование термина. Символ может быть использован для обозначения данных, передаваемых между процессами или обрабатываемых при выполнении процессов. Символ может быть также использован для обозначения статусов бумажных/электронных документов и других объектов справочника «Функциональные объекты». На рисунке (Рис.14) статус документа «Акт выполненных работ» устанавливается с помощью термина «Подписанный». ![]() |
| Группа объектов | | | Используется для отображения на диаграмме группы объектов, сопровождающих выполнение функции, например, «Документация по проекту». Внутри блока помещается наименование группы объектов. |
| Прочее | | | Используется для отображения на диаграмме потоков объектов, которые нельзя отнести ни к одной из предопределенных групп справочника «Функциональные объекты». Внутри блока помещается наименование прочего объекта. |
Типы связей между элементами диаграммы EPC
Типы связей, которые могут быть наведены между элементами на диаграмме EPC, перечислены в таблицах (Табл. 2 - Табл. 12). При необходимости перечень типов связей может быть изменен.
| Элемент, с которым устанавливается связь | Тип связи | Назначение связи | Пример использования связи |
|---|---|---|---|
| База данных | изменяет | Связь используется, если необходимо отобразить, что в рамках выполнения процесса в базу данных вносятся изменения. | |
| имеет на выходе | Связь используется, если необходимо отобразить, что база данных передается из одного процесса в другой. | |
|
| создает на выходе | Связь используется, если необходимо отобразить, что в результате выполнения процесса создается новая база данных. | |
|
| Документ | изменяет | Связь используется, если необходимо отобразить, что в рамках выполнения процесса в документ вносятся изменения. | |
| имеет на выходе | Связь используется, если необходимо отобразить, что документ передается из одного процесса в другой. | |
|
| создает на выходе | Связь используется, если необходимо отобразить, что в результате выполнения процесса создается новый документ. | |
|
| Информация | изменяет | Связь используется, если необходимо отобразить, что в рамках выполнения процесса изменяется информация. | |
| имеет на выходе | Связь используется, если необходимо отобразить, что информация передается из одного процесса в другой. | |
|
| создает на выходе | Связь используется, если необходимо отобразить, что в результате выполнения процесса появляется информация. | |
|
| Материальный объект | изменяет | Связь используется, если необходимо отобразить, что в рамках выполнения процесса изменяется материальные объект. | |
| имеет на выходе | Связь используется, если необходимо отобразить, что материальный объект передается из одного процесса в другой. | |
|
| создает на выходе | Связь используется, если необходимо отобразить, что в результате выполнения процесса формируется материальный объект. | |
|
| Программный продукт | изменяет | Связь используется, если необходимо отобразить, что в рамках выполнения процесса изменяется Информационная система, ее модуль или функция. | |
| имеет на выходе | Связь используется, если необходимо отобразить, что Информационная система, ее модуль или функция передается из одного процесса в другой. | |
|
| создает на выходе | Связь используется, если необходимо отобразить, что в результате выполнения процесса создается Информационная система, ее модуль или функция. | |
|
| Оператор | порождает событие через | Связь используется для отображения хода выполнения процесса. | |
| Функция | предшествует | Связь используется, если бизнес-аналитик принимает решение использовать для отображения хода выполнения процесса только функции, без событий. | |
| Событие | порождает | Связь используется для отображения хода выполнения процесса. | |
| Термин | изменяет | Связь используется, если необходимо отобразить, что в рамках выполнения процесса изменяется термин. | |
| имеет на выходе | Связь используется, если необходимо отобразить, что термин передается из одного процесса в другой. | |
|
| помещает в архив | Связь используется, если необходимо отобразить, что в результате выполнения процесса термин помещается в архив. | |
|
| распределяет | Связь используется, если необходимо отобразить, что в рамках выполнения процесса термин распределяется между оргединицами или процессами. | |
|
| создает на выходе | Связь используется, если необходимо отобразить, что в результате выполнения процесса формируется термин. | |
|
| считывает | Связь используется, если необходимо отобразить, что в рамках выполнения процесса считывается термин. | |
|
| уничтожает | Связь используется, если необходимо отобразить, что в результате выполнения процесса термин уничтожается. | |
| Элемент, с которым устанавливается связь | Тип связи | Назначение связи | Пример использования связи |
|---|---|---|---|
| Функция | выполняет | Связи используются для отображения владельцев, исполнителей процесса или оргединиц, принимающих участие в выполнении процесса. | |
| д/б информирован о выполнении | |||
| д/б информирован о нестандартном завершении | |||
| должен информировать о результатах выполнения | |||
| отвечает за техническую часть | |||
| отвечает по ИТ за | |||
| принимает решение по | |||
| способствует при выполнении | |||
| утверждает результат | |||
| участвует в качестве консультанта | |||
| является владельцем | |||
| Событие | обеспечивает | Связь используется, если необходимо отобразить, что оргединица способствует возникновению события. | |
| является владельцем | Связь используется, если необходимо отобразить, что оргединица является ответственным за возникновение события. | |
|
| Термин | имеет доступ к | Связь используется, если необходимо отобразить, что оргединица имеет доступ к термину (информации о термине). | |
| является владельцем | Связь используется, если необходимо отобразить, что оргединица является ответственным за формирование термина или актуализацию информации о термине. | |
|
| База данных | обеспечивает | Связь используется, если необходимо отобразить, что оргединица обеспечивает наличие актуальной информации в базе данных или является ответственным за формирование базы данных. | |
| Документ | обеспечивает | Связь используется, если необходимо отобразить, что оргединица является ответственным за формирование документа или поддержание документа в актуальном состоянии. | |
| Информация | обеспечивает | Связь используется, если необходимо отобразить, что оргединица является ответственным за предоставление актуальной информации. | |
| Материальный объект | обеспечивает | Связь используется, если необходимо отобразить, что оргединица обеспечивает наличие материального объекта. | |
| Программный продукт | отвечает за разработку | Связь используется, если необходимо отобразить, что оргединица отвечает за разработку информационной системы, ее модуля или функции. | |
| отвечает за техническую часть | Связь используется, если необходимо отобразить, что оргединица отвечает за техническую часть (оборудование, системное ПО и т.д.) информационной системы, ее модуля или функции. | |
|
| является пользователем | Связь используется, если необходимо отобразить, что оргединица является пользователем информационной системы, ее модуля или функции. | |
| Элемент, с которым устанавливается связь | Тип связи | Назначение связи | Пример использования связи |
|---|---|---|---|
| Функция | активизирует | Связь используется для отображения хода выполнения процесса. | |
| Оргединица | используется | Связь используется, если необходимо отобразить, что оргединица ориентируется на возникновение события для определения времени старта процесса. | |
| Элемент, с которым устанавливается связь | Тип связи | Назначение связи | Пример использования связи |
|---|---|---|---|
| База данных | создает на выходе | Связь используется, если необходимо отобразить, что база данных формируется в результате работы в информационной системе. | |
| Документ | создает на выходе | Связь используется, если необходимо отобразить, что документ автоматически формируется в информационной системе. | |
| Информация | создает на выходе | Связь используется, если необходимо отобразить, что в результате работы информационной системы генерится информация. | |
| Материальный объект | использует | Связь используется, если необходимо отобразить, что для внесения данных в информационную систему используется материальный объект. | |
| Функция | поддерживает | Связь используется, если необходимо отобразить, что процесс выполняется с использованием информационной системы, ее модуля или функции. | |
| выполняет | Связь используется, если необходимо отобразить, что процесс выполняется непосредственно информационной системой, ее модулем или функцией. | |
|
| Термин | использует | Связь используется, если необходимо отобразить, что для внесения данных в информационную систему используется термин. | |
| Элемент, с которым устанавливается связь | Тип связи | Назначение связи | Пример использования связи |
|---|---|---|---|
| Функция | предоставляет входные данные для | Связь используется, если необходимо отобразить, что выполнение процесса осуществляется с использованием документа. | |
| Событие | устанавливает | Связь используется, если необходимо отобразить, что поступление документа инициировало возникновение события. | |
| Оргединица | используется | Связь используется, если необходимо отобразить, что для осуществления своей деятельности оргединица использует документ. | |
| База данных | предоставляет входные данные для | Связь используется, если необходимо отобразить, что заполнение базы данных осуществляется с использованием документа. | |
| Элемент, с которым устанавливается связь | Тип связи | Назначение связи | Пример использования связи |
|---|---|---|---|
| Функция | предоставляет входные данные для | Связь используется, если необходимо отобразить, что выполнение процесса осуществляется с использованием базы данных. | |
| выполняет | Связь используется, если необходимо отобразить, что выполнение процесса осуществляется непосредственно базой данных. | |
|
| является входом для | Связь используется, если необходимо отобразить, что для выполнения процесса необходима база данных. | |
|
| Событие | устанавливает | Связь используется, если необходимо отобразить, что возникновение события было инициировано базой данных. | |
| Оргединица | используется | Связь используется, если необходимо отобразить, что для осуществления своей деятельности оргединица использует базу данных. | |
| Программный продукт | предоставляет входные данные для | Связь используется, если необходимо отобразить, что работа в программном продукте осуществляется с использованием базы данных. | |
| Документ | создает на выходе | Связь используется, если необходимо отобразить, что документ может быть сформирован из базы данных. | |
| Элемент, с которым устанавливается связь | Тип связи | Назначение связи | Пример использования связи |
|---|---|---|---|
| Функция | используется | Связь используется, если необходимо отобразить, что выполнение процесса осуществляется с использованием информации. | |
| является входом для | Связь используется, если необходимо отобразить, что информация, поступившая на вход процесса, в результате выполнения процесса преобразуется в другую информацию, документ или объект. | |
|
| Событие | устанавливает | Связь используется, если необходимо отобразить, что поступление информации инициировало возникновение события. | |
| Оргединица | используется | Связь используется, если необходимо отобразить, что для осуществления своей деятельности оргединица использует информацию. | |
| Элемент, с которым устанавливается связь | Тип связи | Назначение связи | Пример использования связи |
|---|---|---|---|
| Функция | используется | Связь используется, если необходимо отобразить, что выполнение процесса осуществляется с использованием материального объекта. | |
| является входом для | Связь используется, если необходимо отобразить, что материальные объекты, поступившие на вход процесса, в результате выполнения процесса преобразуются из одного состояния в другое. | |
|
| выполняет | Связь используется, если необходимо отобразить, что выполнение процесса осуществляется непосредственно материальным объектом. | |
|
| Событие | устанавливает | Связь используется, если необходимо отобразить, что возникновение события было инициировано материальным объектом. | |
| Оргединица | используется | Связь используется, если необходимо отобразить, что для осуществления своей деятельности оргединица использует материальный объект. | |
| Элемент, с которым устанавливается связь | Тип связи | Назначение связи | Пример использования связи |
|---|---|---|---|
| Функция | используется | Связь используется, если необходимо отобразить, что выполнение процесса осуществляется с использованием объекта справочника Прочее. | |
| является входом для | Связь используется, если необходимо отобразить, что объекты справочника Прочее, поступившие на вход процесса, в результате выполнения процесса преобразуются из одного состояния в другое. | |
|
| выполняет | Связь используется, если необходимо отобразить, что выполнение процесса осуществляется непосредственно объектом справочника Прочее. | |
| Элемент, с которым устанавливается связь | Тип связи | Назначение связи | Пример использования связи |
|---|---|---|---|
| Функция | проверяется | Связь используется, если необходимо отобразить, что в рамках выполнения процесса проверяется термин. | |
| утверждается (кем) | Связь используется, если необходимо отобразить, что в рамках выполнения процесса утверждается термин. | |
|
| является входом для | Связь используется, если необходимо отобразить, что термин, поступивший на вход процесса, в результате выполнения процесса преобразуется из одного состояния в другое. | |
|
| Событие | устанавливает | Связь используется, если необходимо отобразить, что возникновение события инициировано термином. | |
| База данных | устанавливает статус | Связь используется для отображения статуса базы данных. | |
| Документ | устанавливает статус | Связь используется для отображения статуса документа. | |
| Информация | устанавливает статус | Связь используется для отображения статуса информации. | |
| Материальный объект | устанавливает статус | Связь используется для отображения статуса материального объекта. | |
| Элемент, с которым устанавливается связь | Тип связи | Назначение связи | Пример использования связи |
|---|---|---|---|
| Функция | активизирует | Связь используется для отображения хода выполнения процесса. | |
| Событие | порождает событие через | Связь используется для отображения хода выполнения процесса. | |
| Оператор | предшествует | Связь используется для отображения хода выполнения процесса. | |
Правила моделирования процессов в нотации EPC
1. Диаграмма функции EPC должна начинаться как минимум одним стартовым событием (стартовое событие может следовать за интерфейсом процесса) и завершаться как минимум одним конечным событием (конечное событие может предшествовать интерфейсу процесса).
2. События и функции по ходу выполнения процесса должны чередоваться. Решения о дальнейшем ходе выполнения процесса принимаются функциями.
3. Рекомендуемое количество функций на диаграмме - не более 20. Если количество функций диаграммы значительно превышает 20, то существует вероятность, что неправильно выделены процессы на верхнем уровне и необходимо произвести корректировку модели.
4. События и функции должны содержать строго по одной входящей и одной исходящей связи, отражающей ход выполнения процесса.
5. События и операторы, окружавшие функцию на вышележащей диаграмме (Рис.15), должны быть начальными/результирующими событиями и операторами на диаграмме декомпозиции функции (Рис.16).
| |
| Рисунок 15. Диаграмма процесса, на которой встречается Функция 1 | Рисунок 16. Диаграмма декомпозиции Функции 1 |
6. На диаграмме не должны присутствовать объекты без единой связи.
7. Каждый оператор слияния должен обладать хотя бы двумя входящими связями и только одной исходящей, оператор ветвления - только одной входящей связью и хотя бы двумя исходящими. Операторы не могут обладать одновременно несколькими входящими и исходящими связями.
8. Если оператор обладает входящей связью от элемента «событие», то он должен обладать исходящей связью к элементу «функция» и наоборот.
9. За одиночным событием не должны следовать операторы «OR (ИЛИ)» или «XOR (Исключающее ИЛИ)».
10. Операторы могут объединять или разветвлять только функции или только события. Одновременное объединение/ветвление функции и события невозможно.
11. Оператор, разветвляющий ветки, и оператор, объединяющий эти ветки, должны совпадать. Допускается также ситуация, когда оператор ветвления «И», оператор объединения - «ИЛИ».
Примеры допустимых ситуаций (Рис.17, Рис.18, Рис.19, Рис.20):
| | | |
| Рисунок 17 | Рисунок 18 | Рисунок 19 | Рисунок 20 |
Пример недопустимой ситуации (Рис.21):

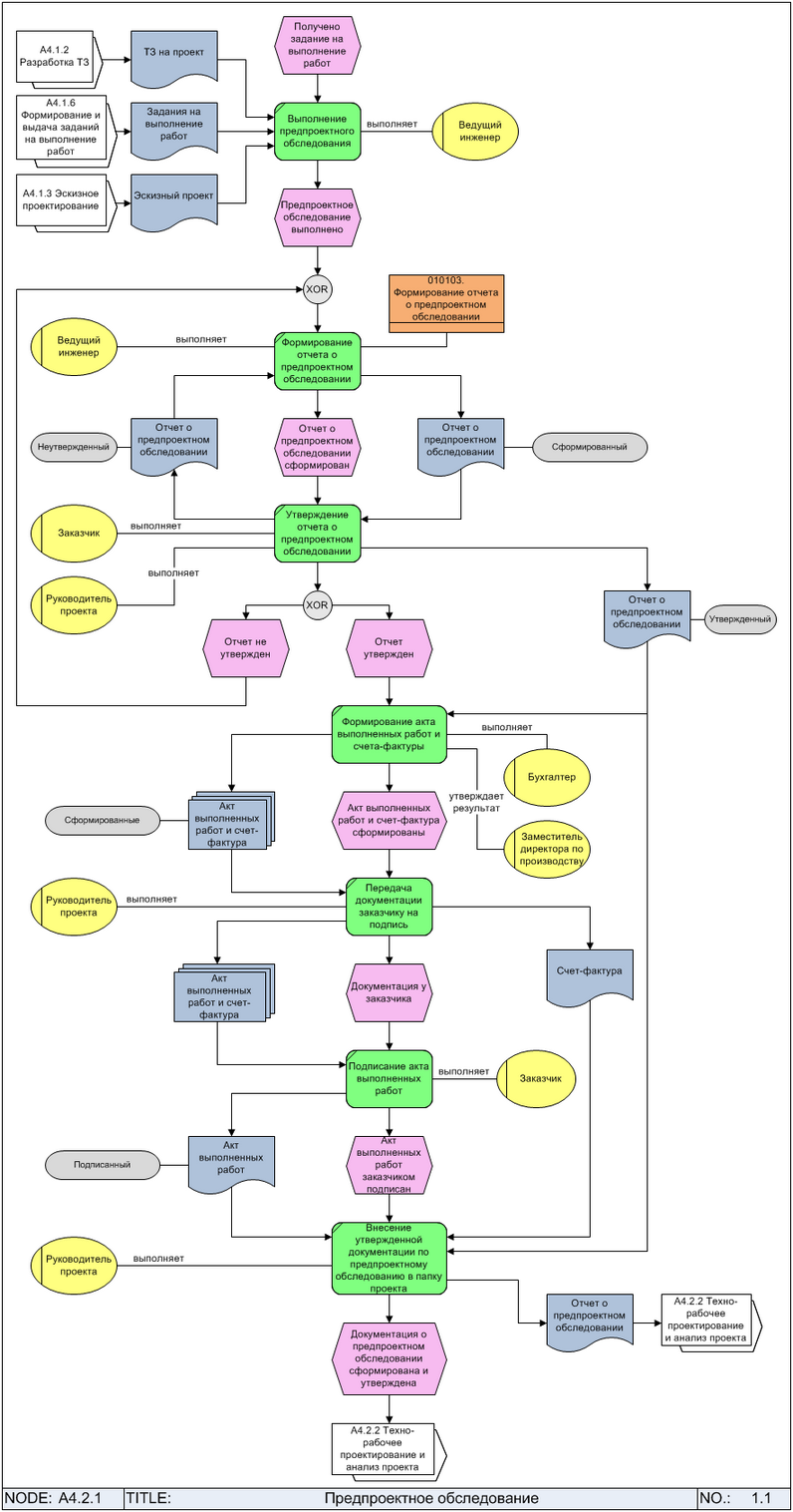
Пример диаграммы процесса в нотации EPC приведен на Рис.22:

Подробнее о формировании модели бизнес-процессов см. в Руководство пользователя, главе Создание модели деятельности организации.













