Добавление целей на диаграмму стратегической карты
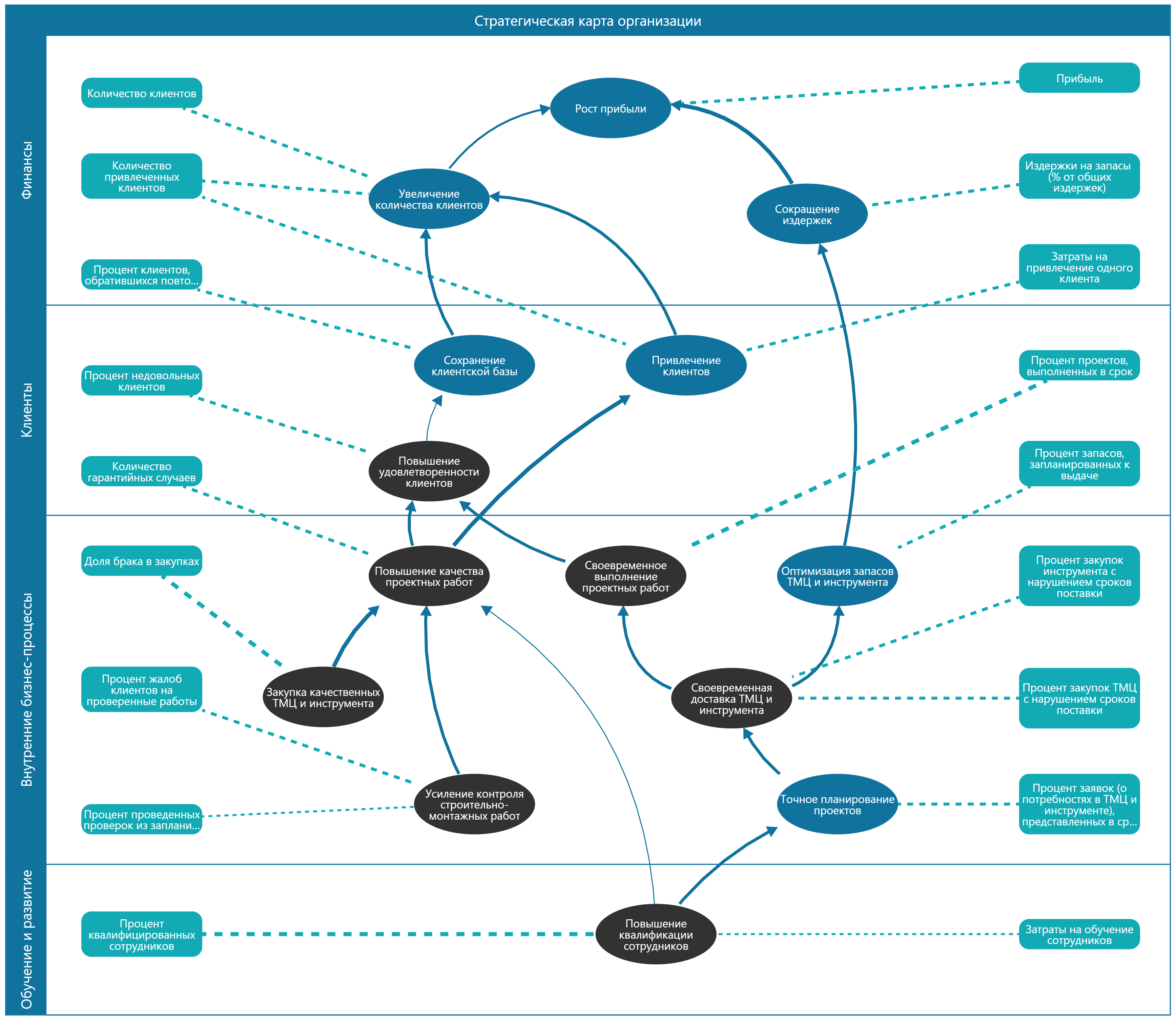
Перспективы на диаграмме стратегической карты изображаются в виде дорожек. Для отображения на диаграмме перспективы перетяните перспективу из справочника «Перспективы стратегической карты» на диаграмму. При этом будет создана дорожка.
В нужную дорожку перетяните цель из справочника «Цели». Для этого можно методом Drag&Drop на «дорожку» поместить нужную цель. Или сделать это другим способом: добавить цель на диаграмму стратегической карты при помощи кнопки Цели
, расположенной в палитре элементов Окна диаграммы стратегической карты. При нажатии на данную кнопку или при перетаскивании данной кнопки на диаграмму откроется Окно выбора цели.
Элемент диаграммы «Цель» изображаются в виде эллипса. Эллипс должен быть расположен точно на одной из дорожек. При этом автоматически заполняется значение параметра «Стратегическая перспектива» в Окне свойств цели. При перемещении цели в другую «дорожку» значение параметра «Стратегическая перспектива» в Окне свойств цели изменяется автоматически.
На диаграмме стратегической карты элемент «Цель» можно выделить цветом. Например, цели, отвечающие за качество, на диаграмме стратегической карты (Рис. 1) выделены серым цветом.
