Дорожная карта (Roadmap)
Дорожная карта (Roadmap) — это инструмент визуализации плана развития продукта, технологического стека или архитектурных изменений во времени. Нотация Roadmap позволяет наглядно отобразить что, в какой системе и когда будет реализовано.
Диаграммы нотации Roadmap создаются в справочнике Представления ArchiMate.

Цели нотации Roadmap
Основная цель Roadmap — представить стратегический план развития в форме, удобной для анализа и коммуникации. Roadmap отвечает на ключевые вопросы:
- Что будет меняться? (Проекты, инициативы)
- В каких частях системы? (Архитектурные элементы)
- Когда это произойдет? (Временные периоды)
Применение Roadmap
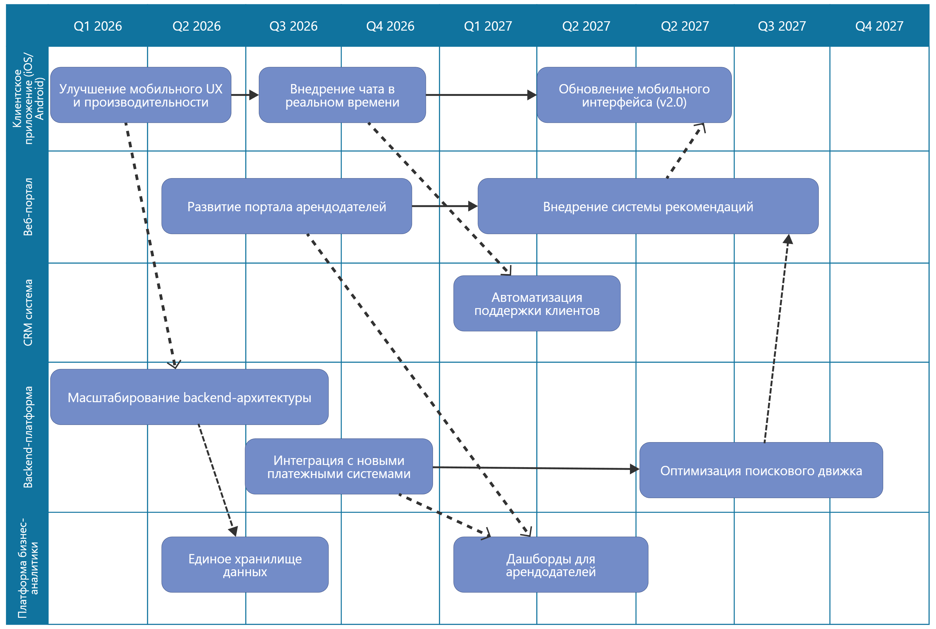
Roadmap используется на этапах стратегического планирования, управления портфелем проектов и пакетов работ. Это диаграмма, которая помогает согласовывать планы бизнеса и ИТ и управлять ожиданиями заинтересованных сторон. Основные элементы нотации Roadmap В нотация Roadmap пользователь оперирует следующими элементами:
- Период (столбцы) - Представляет временные интервалы (шкалу времени) дорожной карты.
- Архитектурный элемент (дорожка) - Представляет собой компонент, систему, сервер или любую другую стабильную сущность ИТ-ландшафта, которая подвергается изменениям. На дорожке располагаются проекты или пакеты работ.
- Проект - Элемент, обозначающий проект или пакет работ. Располагается на конкретной дорожке (архитектурном элементе) и имеет временную протяженность, показывающую планируемые сроки реализации.
- Пустая дорожка - Специальный элемент для свободного моделирования. Используется, как правило, для проектов, затрагивающих несколько систем. Имеет произвольное название.
Пример диаграммы Roadmap представлен на рисунке 2.
