Моделирование причинно-следственных связей между целями
Цели могут быть связаны друг с другом причинно-следственными связями. Моделирование этих связей может осуществляться:
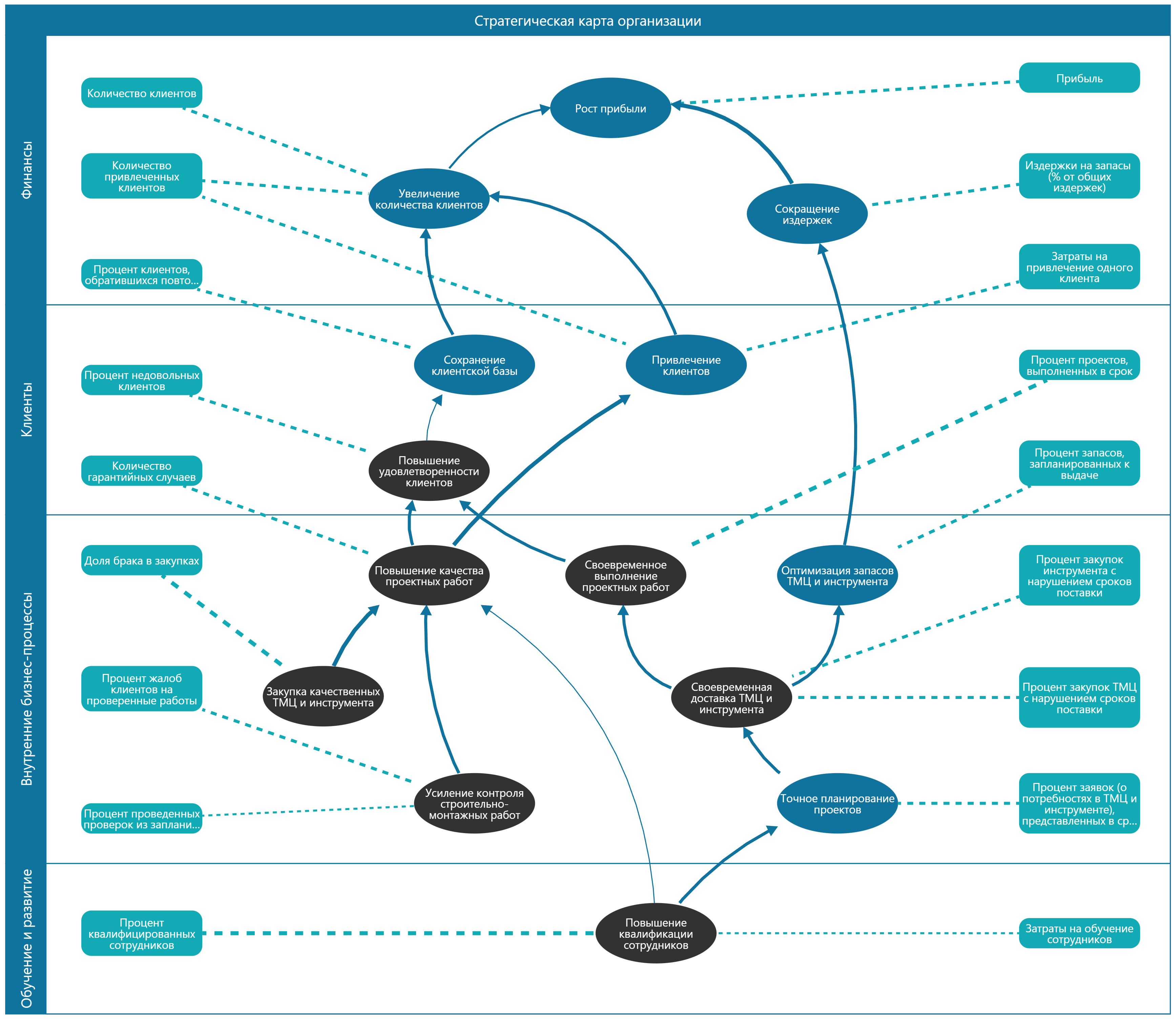
- На диаграмме стратегической карты при помощи направленных стрелок (Рис. 1).
- В Окне свойств цели на вкладках Зависит от целей и Влияет на цели (Окно свойств цели → вкладка Основные) (см. Моделирование стратегических целей).

Степень влияния одной цели на другую можно отразить при помощи параметра «Сила влияния», значения которого с соответствующими числовыми коэффициентами могут быть следующие:
- Очень слабое влияние - 0,25;
- Слабое влияние - 0,5;
- Нормальное влияние - 1;
- Сильное влияние - 2;
- Очень сильное влияние - 4.
По умолчанию значение параметра «Сила влияния» задается как «Нормальное влияние». Изменить значение параметра можно в Окне свойств связи (стрелки) или в Окне свойств цели на вкладках Зависит от целей и Влияет на цели. Т.к. не все цели могут быть изображены на диаграмме стратегической карты, установить связь между такими целями можно непосредственно на вкладках Зависит от целей и Влияет на цели. На диаграмме стратегической карты изменение силы влияния графически отображается в виде толщины связующей стрелки: чем больше влияние, тем толще стрелка.
Заполнение списков «Зависит от целей» и «Влияет на цели» может осуществляться путем переноса одной цели из справочника «Цели» непосредственно в Окно свойств другой цели на вкладку Зависит от целей в параметр «Цель исходящая» или на вкладку Влияет на цели в параметр «Цель входящая». Или другим способом: в Окне свойств цели на вкладке Зависит от целей (Влияет на цели) в параметре «Цель исходящая» («Цель входящая») нажатием на кнопку
выбрать к добавлению нужную цель. Более подробно работа с полями ввода описана в главе Руководство пользователя → Типы параметров и поля ввода их значений.
Внимание! Указание причинно-следственной связи между целями на диаграмме стратегической карты меняет содержимое вкладок Влияет на цели и Зависит от целей в Окне свойств цели (см. Моделирование стратегических целей) только после сохранения диаграммы!