Решаемые задачи: Стратегия, KPI, Бизнес-процессы, СМК

Разработка сбалансированной системы показателей

Стратегия может быть успешно реализована только тогда, когда ее понимают руководители и сотрудники компании. Благодаря описанию стратегии в упорядоченной форме, значительно повышается вероятность ее успешной реализации. Хорошо зарекомендовавшим себя инструментом представления стратегии компании является Сбалансированная система показателей (Ваlаnced Scorecard или BSC), разработанная Робертом Капланом и Дейвидом Нортоном.

Business Studio позволяет компаниям провести формализацию стратегии, выделить и зафиксировать на стратегической карте дерево целей компании, разработать показатели достижения этих целей. Для каждого показателя задаются целевое значение и дата его достижения, а также план движения к целевому значению в разбивке по выбранному периоду измерения. За каждой целью и показателем закрепляются отвечающие за них сотрудники, а также сотрудники, ответственные за внесение значений показателей. Поддерживается каскадирование стратегической карты уровня всей компании на локальные стратегические карты подразделений.

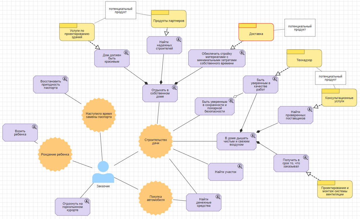
Разработка карты потребностей и Customer Journey Map (CJM)

Business Studio позволяет автоматизировать проектирование и анализ потребностей заинтересованных сторон с помощью современных инструментов:

  • Карта потребностей;

  • Customer Journey Map (карта клиентского пути).

Эти инструменты помогают владельцам продукта, маркетологам и аналитикам взглянуть на продуктовую линейку, стратегию и операционную модель организации с точки зрения потребностей и опыта клиента. Анализ Карты потребностей и CJM позволяют увидеть проблемы и боли клиентов, спланировать необходимые изменения в бизнесе – улучшить продукты, процессы, ИТ-системы и интерфейсы, обучить сотрудников.

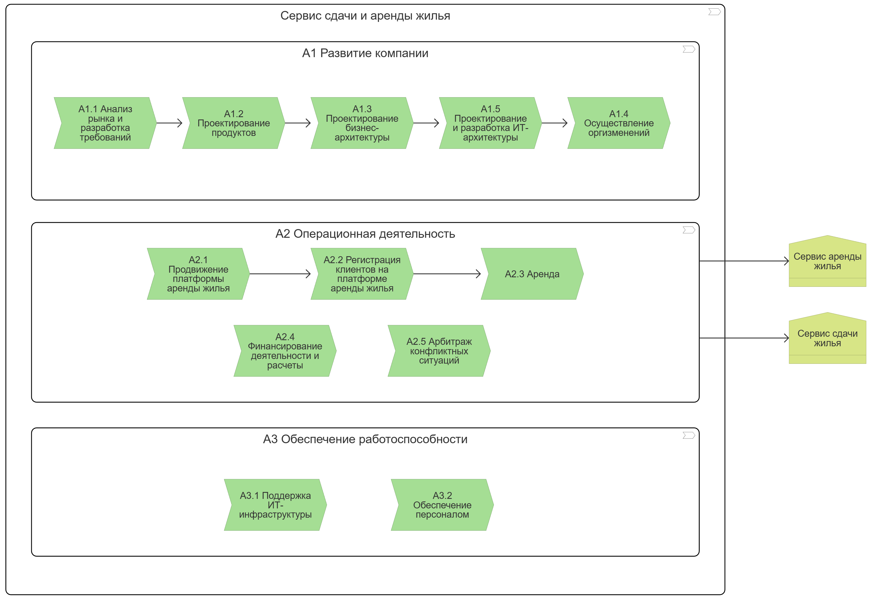
Проектирование деятельности и оргструктуры

На основе формализованной стратегии и разработанных требований, можно приступить к проектированию деятельности, которую должна осуществлять компания.

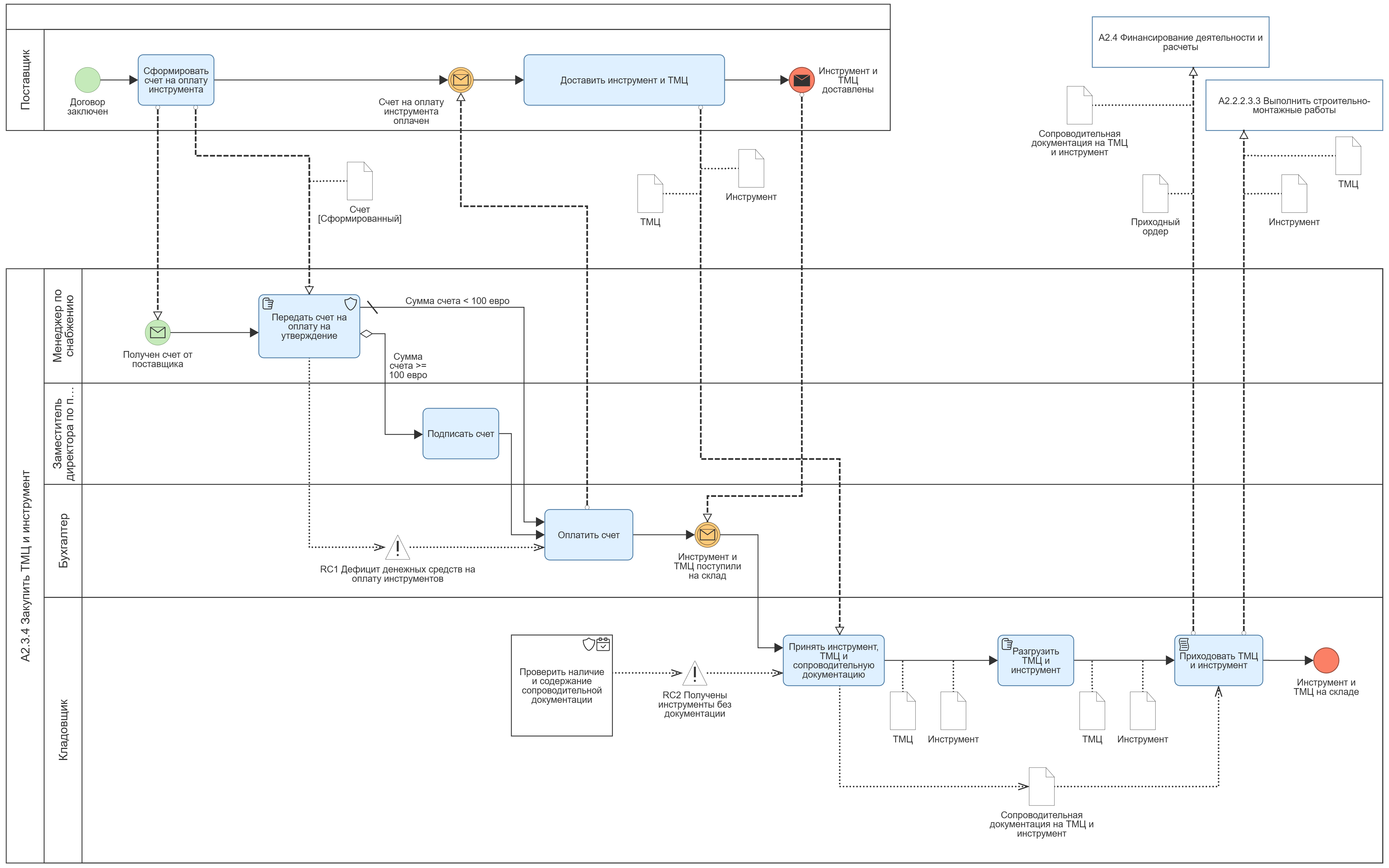
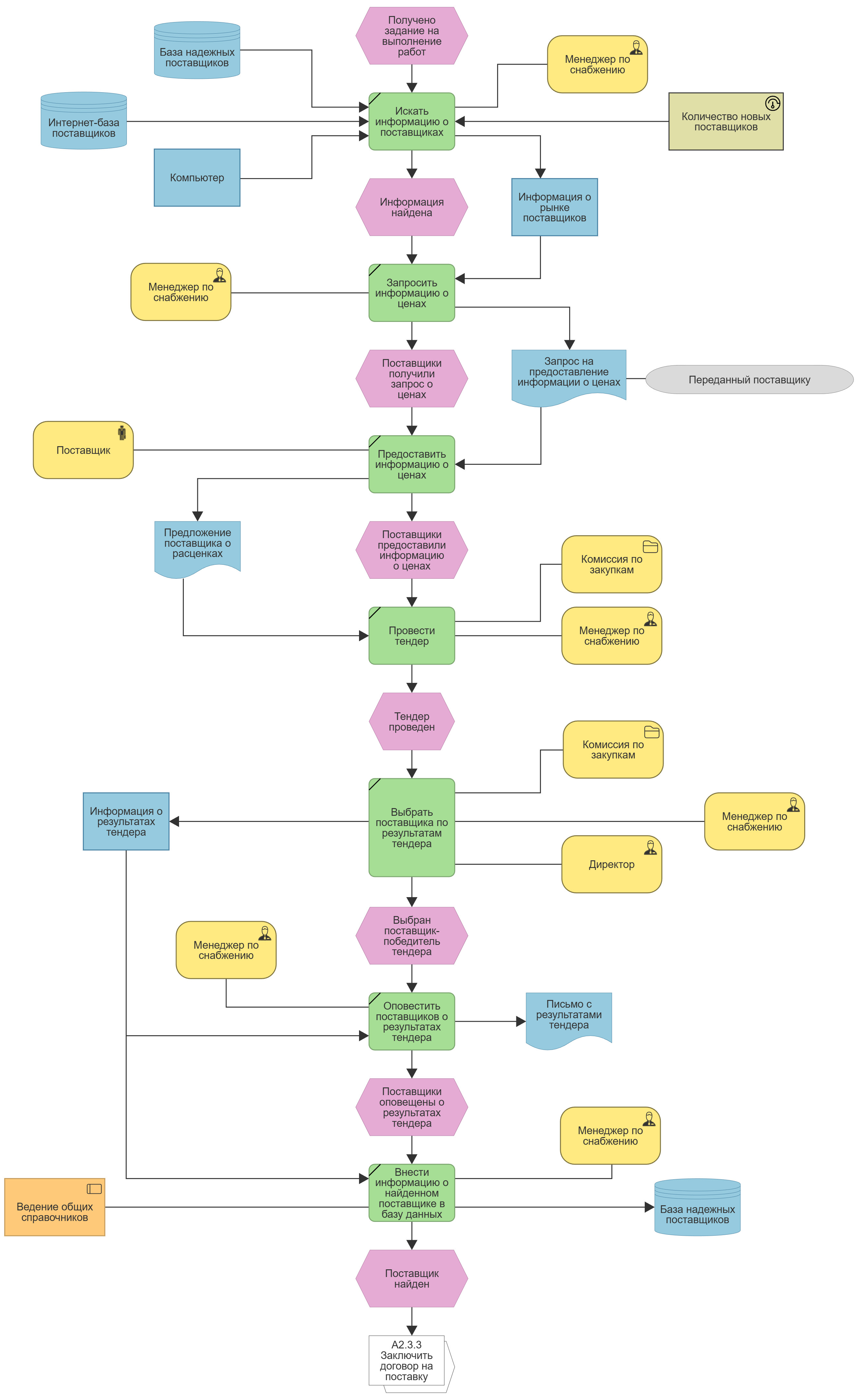
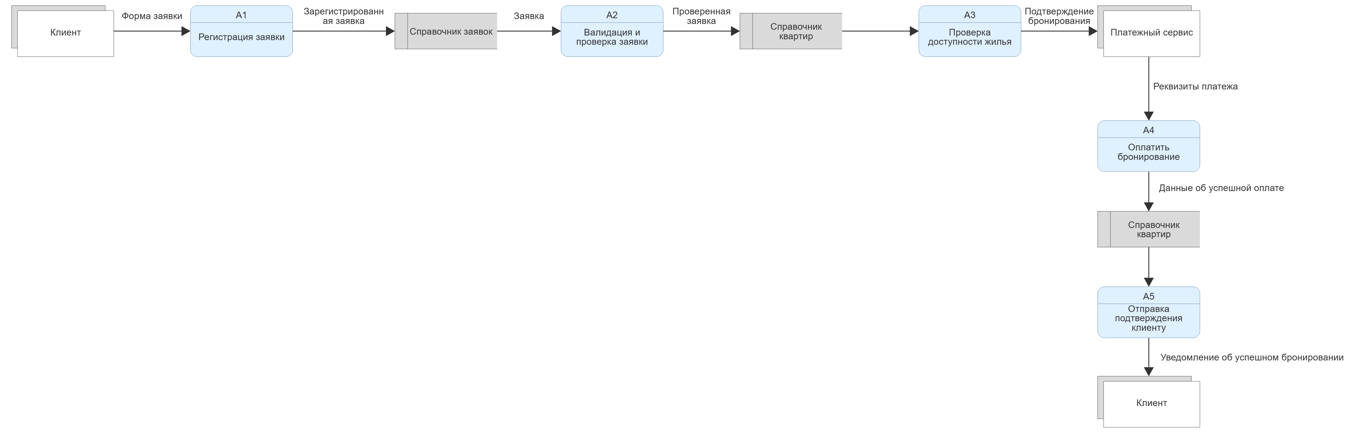
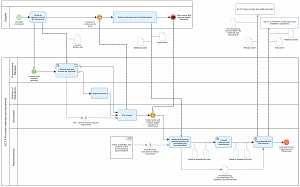
Business Studio позволяет разработать как концептуальные модели функций компании, так и подробные модели бизнес-процессов. Для этого в распоряжение бизнес-аналитика предоставляются наиболее популярные и удобные нотации моделирования:

  • IDEF0;
  • Процедура (Cross-Functional Flowchart);
  • BPMN 2.0;
  • Процесс (Basic Flowchart);
  • EPC (Event-Driven Process Chain);
  • VAD;
  • FAD.

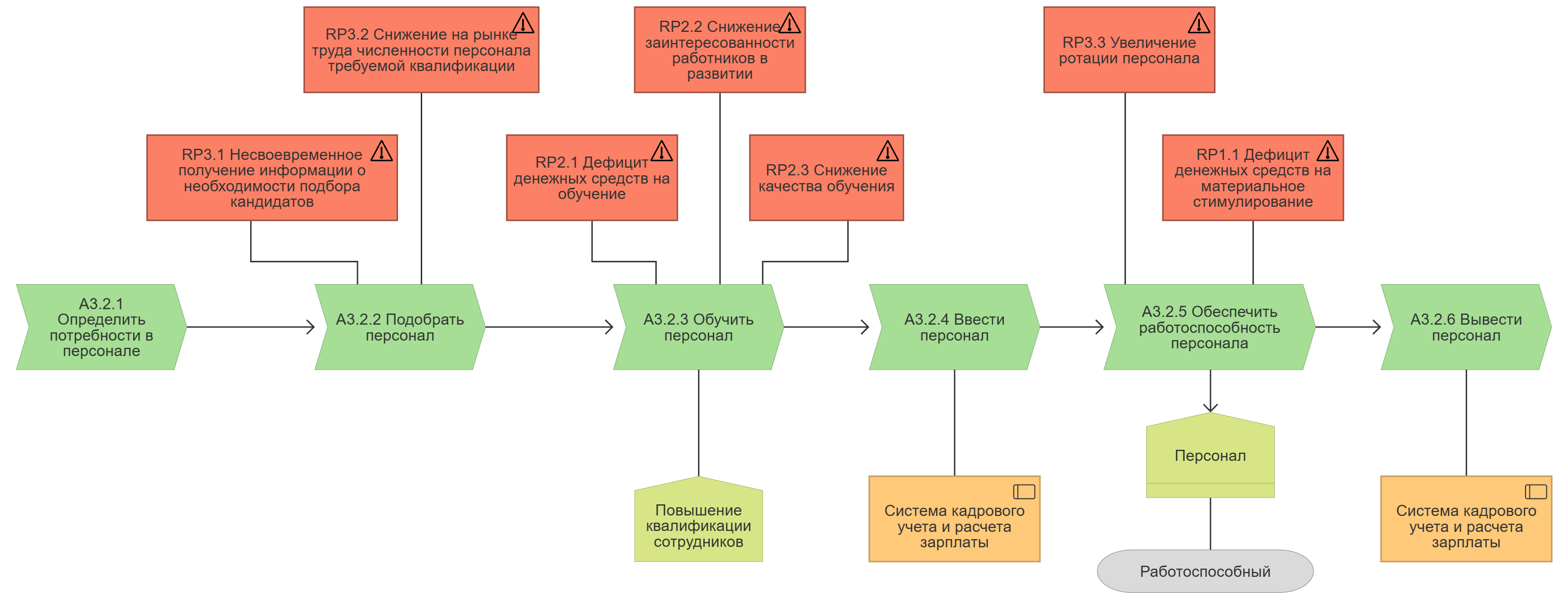
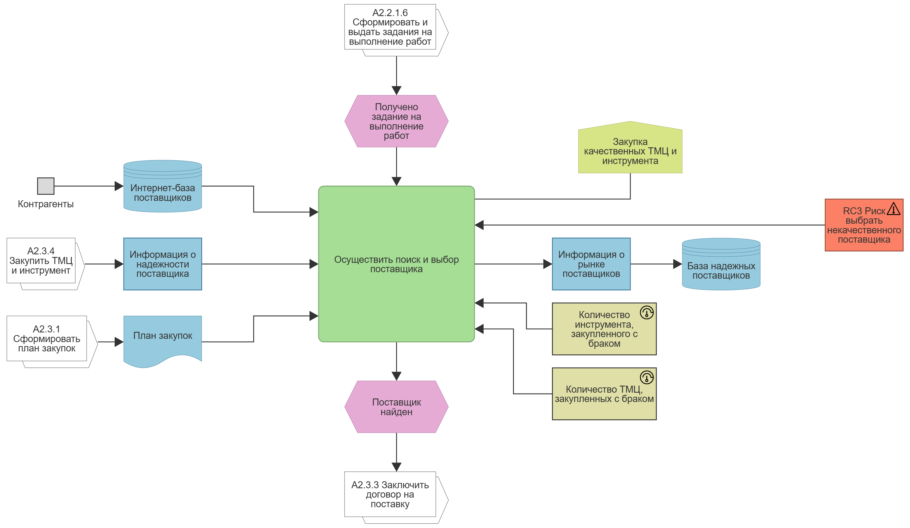
Согласно принципам процессного подхода, для процесса задаются: Владелец процесса, Исполнители процесса, Входы и Выходы, Требования к срокам выполнения и ряд других параметров. Сочетание наглядных графических нотаций и параметров процессов обеспечивает необходимую полноту описания бизнес-процессов и позволяет выпустить действительно полезную регламентирующую документацию.

Для каждого процесса можно определить набор ключевых показателей результативности KPI. В качестве KPI можно использовать показатели из ССП или создать новые.

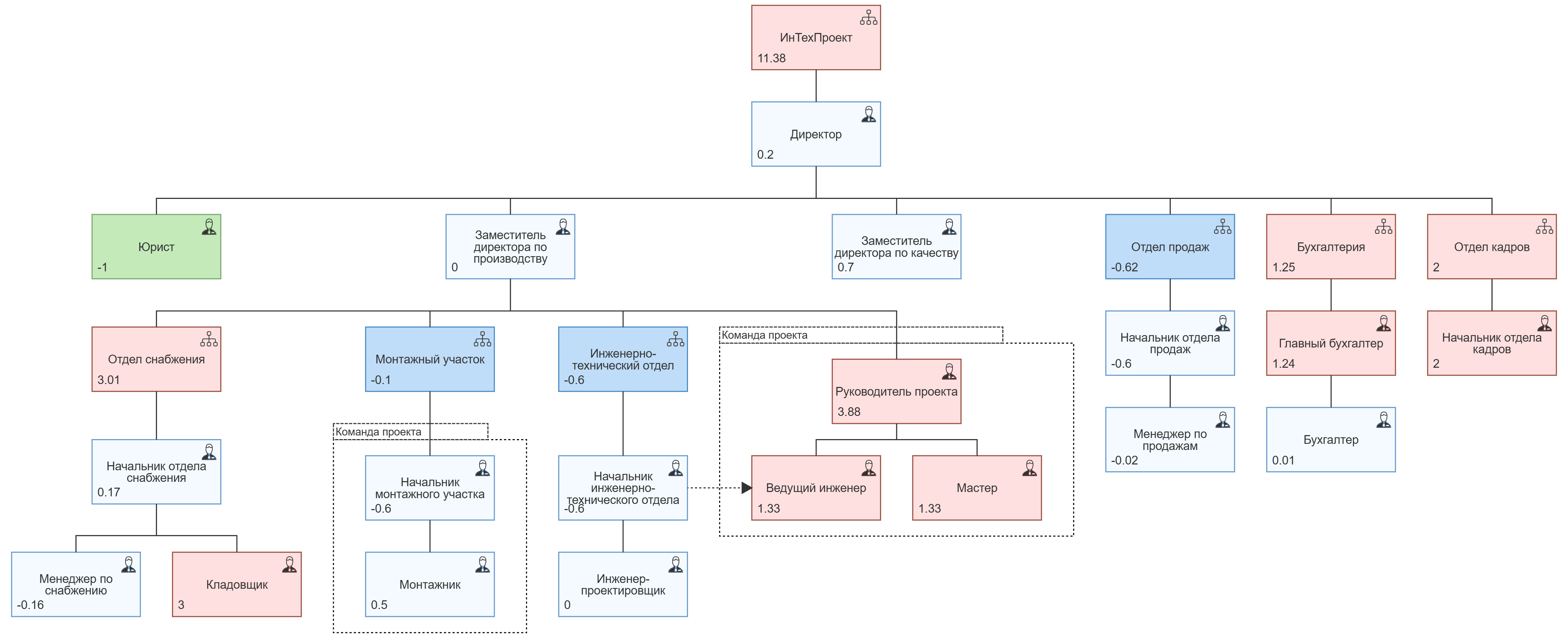
Организационная структура является результатом распределения полномочий и ответственности сотрудников. Система Business Studio позволяет сформировать иерархическую организационную структуру как в справочнике, так и непосредственно на организационной диаграмме, и связать оргединицы с выполняемыми функциями и процессами. Место оргединиц в организационной структуре, их права и обязанности, взаимодействие с другими оргединицами, показатели для оценки эффективности деятельности автоматически фиксируются в документах «Положение о подразделении», «Должностные инструкции» и «Матрица ответственности».

Проектирование ИТ-архитектуры

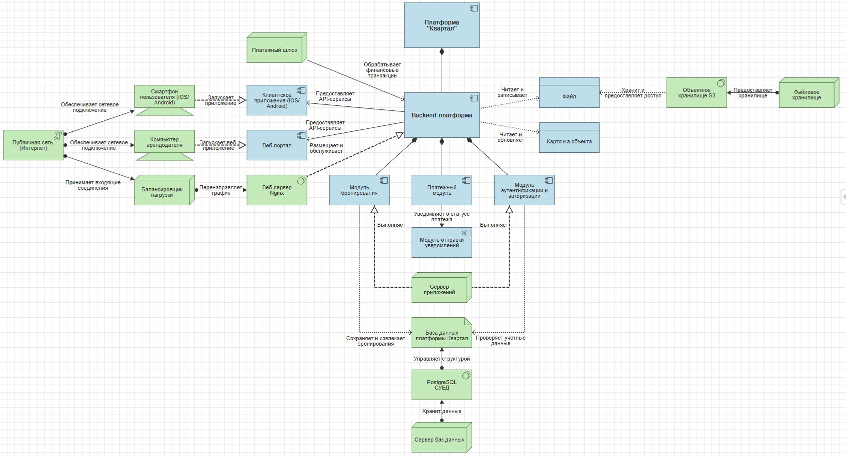
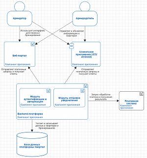
Пользователям Business Studio доступен язык ArchiMate, который поддерживает методологию TOGAF. ArchiMate позволяет объединенить различные представления об архитектуре предприятия благодаря еë послойному моделированию: стратегический уровень, бизнес-уровень, уровень приложений, технологический уровень. Использование ArchiMate помогает визуализировать автоматизируемые бизнес-процессы и функции, взаимодействие и потоки между разными системами, анализировать взаимосвязь бизнес-требований и ИТ-инфраструктуры, формировать корректные требования к ИТ-решениям.

Совместное использование «классических» нотаций (например, BPMN, орг. диаграмма, Стратегическая карта) и ArchiMate для ИТ-архитектуры позволяет обеспечить слаженную работу бизнес-пользователей и ИТ в проектах цифровой трансформации.

Управление требованиями к архитектуре предприятия

Управление требованиями включает в себя системный подход к сбору, документированию, анализу, приоритизации, отслеживанию и контролю требований. Наличие четких формализованных требований к элементам архитектуры предприятия позволяет обеспечить всем заинтересованным сторонам единое представление об архитектуре предприятия, снижает риски в ходе проектов организационных изменений.

В Business Studio в рамках модуля «Управление требованиями» реализованы:

  • Атрибуты методологии Agile для сущностей языка ArchiMate;
  • Дерево требований;
  • Связь требований со стейкхолдерами;
  • Поддержка назначения задач для любого объекта модели.

Управление рисками

Профессиональный модуль «Управление рисками» в составе Business Studio был разработан с учетом требований ГОСТ Р 51901.23-2012, ISO 31000:2018. Модуль позволяет обеспечить полный цикл работ по управлению рисками в привязке к другим элементам архитектуры предприятия – целям, процессам, орг. единицам, ИТ-системам.

Модуль содержит:

  • Качественные и количественные оценки (Простая, Условная вероятность, Метод Монте-Карло);
  • Диаграммы: Галстук-Бабочка, Структура рисков, Матрица рисков;
  • Показ рисков и контрольных процедур на процессных диаграммах.

Имитационное моделирование бизнес-процессов и ФСА

Потребность в оптимизации деятельности возникает в компании регулярно. Как правило, она вызвана недостаточной эффективностью бизнес-процессов: большим временем выполнения или высокими затратами. Business Studio позволяет оптимизировать время и стоимость выполнения процессов, используя методики имитационного моделирования и функционально-стоимостного анализа (ФСА).

В результате проведения имитационного моделирования и ФСА Business Studio рассчитывает текущую загрузку ресурса, его перегрузку и рекомендуемое количество ресурсов, а также позволяет найти «бутылочные горлышки».

Разработка ТЗ на информационные системы

Основная задача при внедрении информационных систем (ИС) — обеспечить их наилучшее соответствие бизнес-процессам компании. Для ее решения Business Studio позволяет:

  • описать структуру данных и их использование в бизнес-процессах;
  • сформировать архитектуру информационных систем;
  • связать функции информационных систем с бизнес-процессами, в которых они используются;
  • зафиксировать требования к информационным системам (партнерское решение в Магазине моделей).

Business Studio поддерживает метод CRUD (Create, Read, Update, Delete) для описания действий с данными в операциях бизнес-процессов. Это позволяет сформировать отчеты о жизненном цикле информационного объекта.

На основании разработанной модели автоматически формируется отчет «Техническое задание на создание информационной системы», который, при необходимости, дополняется другими разделами и передается ИТ-службе.

Формирование регламентов для сотрудников

Чтобы воплотить в реальность идеи, заложенные в модели бизнес-архитектуры, необходимо донести их до сотрудников в понятном для них виде. Это осуществляется посредством создания пакета регламентирующих документов, содержащих в себе всю информацию для эффективного выполнения сотрудниками своей работы. Business Studio кардинально снижает трудоемкость этого шага, автоматически формируя необходимые регламентирующие документы и отчеты организации:

  • стратегическая карта;
  • регламенты бизнес-процессов;
  • положения о подразделениях;
  • должностные инструкции;
  • документооборот.

Документы формируются на основе спроектированных ранее элементов бизнес-архитектуры: целей, бизнес-процессов, организационной структуры и т. д. Любое изменение в модели бизнес-архитектуры автоматически отражается в регламентирующих документах, поэтому комплект документации всегда поддерживается в актуальном состоянии.

Поддерживается создание документов в формате Microsoft Word, Excel или в виде HTML-публикации. HTML-публикация — это статичный веб-сайт, представляющий собой связанный набор html-отчетов с возможностью поиска информации.

Создание базы знаний о работе компании

Задачу создания комплексной базы знаний, содержащей регламентирующую документацию и всю необходимую для работы сотрудников информацию, выполняет Business Studio Portal. Он позволяет:

  1. Поддерживать актуальность базы знаний компании.
  2. Автоматически разграничивать права сотрудников в соответствии с выполняемыми ими ролями.
  3. Комфортно работать c информацией.

Business Studio Portal — это интернет-портал, позволяющий сотрудникам обращаться к базе знаний компании из любой точки мира и с любого устройства.

После авторизации сотрудник попадает на свою Персональную страницу, на которой представлена нужная для работы информация и документы: «Описание должности», «Должностная инструкция», «Описание подразделения» и другие.

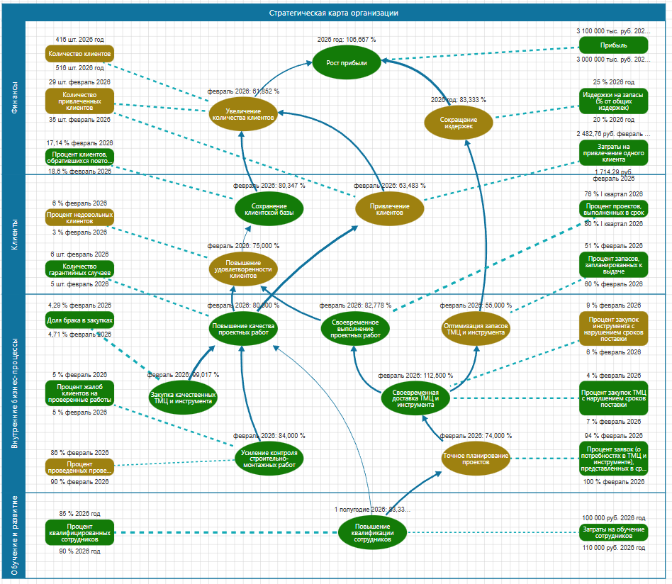
Контроль выполнения стратегии и KPI

Регулярный контроль степени выполнения стратегических целей и показателей позволяет понять, в правильном ли направлении и с нужной ли скоростью компания движется по пути реализации стратегии.

Контроль показателей осуществляется с помощью Business Studio Portal. На портале ответственные лица наглядно видят текущее состояние каждого из ключевых показателей деятельности компании с помощью цветового сигнализатора «Статус».

Можно произвести декомпозицию рассчитываемого показателя вплоть до самого нижнего уровня и найти тот показатель, который вызвал отклонение. Также в портале можно посмотреть динамику изменений показателей. Графики покажут состояние показателей по каждому периоду на фоне заданных границ нормальных и тревожных значений.

Аналогичным образом осуществляется и контроль достижения стратегических целей. Оценки достижения целей рассчитываются автоматически на основе значений показателей, назначенных им. Общий контроль достижения сразу всех целей можно осуществлять с помощью стратегической карты.

Внедрение системы менеджмента качества

Business Studio помогает компании разработать, внедрить и подготовить к сертификации систему управления в соответствии с требованиями стандартов ISO (ISO 9001, ISO 14001 и других), позволяя:

  • установить требования и ожидания потребителей и других заинтересованных сторон;
  • разработать цели в области качества;
  • определить процессы, выполнение которых направлено на достижение поставленных целей, и установить ответственных за их выполнение;
  • измерить результативность и эффективность процессов;
  • обеспечить контроль состояния процессов при помощи контрольных карт;
  • спланировать проведение внутренних аудитов, собрать информацию о возникающих несоответствиях, проанализировать их и разработать корректирующие и предупреждающие мероприятия;
  • сформировать Матрицы ответственности, Руководство по качеству и другую регламентирующую документацию, и поддерживать ее в актуальном состоянии.