На Рис. 1 показан пример диаграммы процесса (нотация Basic Flowchart).

На диаграмме процесса в нотации "Basic Flowchart" используются объекты "Решение" и "Событие".
Объект "Событие" отображает начало/конец процесса. Началом процесса является событие, из которого только исходят стрелки. Концом (результатом) процесса считается событие, в которое только входят стрелки типа "Связь предшествования". Для замены одного события на другое событие из справочника вызовите контекстное меню события и нажмите пункт меню Сменить объект.
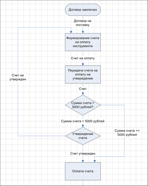
Объект "Решение" обозначает условие, определяющее следующее выполняемое действие. Фигура "Решение" может иметь на диаграмме несколько входящих стрелок типа "Связь предшествования" и ряд альтернативных выходящих стрелок типа "Связь предшествования", одна и только одна из которых может быть активизирована после проверки условия. Выходящие стрелки помечаются, например, как "Да" или "Нет", или другим способом для учета всех возможных вариантов ветвления. Вид диаграммы процесса с использованием объекта "Решение" показан на Рис. 2.

Описание назначения кнопок палитры элементов Окна диаграммы процесса в нотации "Basic Flowchart" приведено в статье Нотации "Basic Flowchart" и "Cross-functional Flowchart".