Диаграмма процесса в нотации EPC представляет собой упорядоченную комбинацию событий и функций. Для каждой функции могут быть определены начальное и конечное события, ответственные исполнители, материальные и документальные потоки, сопровождающие её, а также проведена декомпозиция на более низкие уровни.
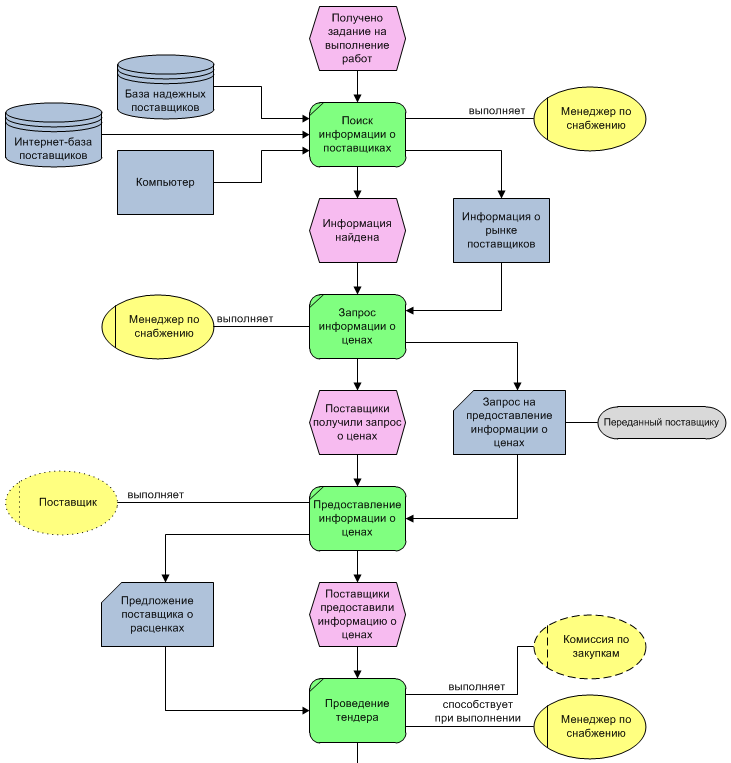
На Рис. 1 показан фрагмент диаграммы процесса в нотации ЕРС (Event-Driven Process Chain).

В нотации EPC ветвление стрелок осуществляется с использованием Операторов.
Для всех элементов диаграммы можно выбрать другой объект, обозначаемый этой фигурой, из справочника с помощью пункта контекстного меню Сменить объект. Для функции в этом случае будет создана фигура "Ссылка на единицу деятельности" на выбранный типовой процесс.
При переименовании оргединицы или функционального объекта на диаграмме процесса в нотации ЕРС новое название может совпасть с названием объекта, уже существующего в соответствующем справочнике. При этом дальнейшая работа программы аналогична ситуации, возникающей при переименовании оргединицы на диаграмме Cross-Functional Flowchart (см. Pабота с диаграммой процесса в нотации "Cross-Functional Flowchart").
Описание назначения кнопок палитры элементов Окна диаграммы процесса в нотации EPC приведено в статье Нотация EPC.
Для пользовательских классов с помощью редактора метаданных MetaEdit (см. Редактор метаданных) можно задавать пользовательские фигуры (шейпы) для отображения их объектов на диаграммах нотации EPC 1), подробнее об этой возможности см. в примере Пример задания с помощью MetaEdit для пользовательского класса своего шейпа для отображения его объектов на диаграммах нотации EPC. В этом случае на палитре элементов появится иконка пользовательского класса (возможность настроить свою иконку для пользовательского класса тоже имеется 2), подробнее об этом см. в примере Пример задания с помощью MetaEdit для пользовательского класса своей иконки), нажатием на которую можно будет добавлять на диаграмму объекты данного класса.
Событие представляет собой состояние, которое является существенным для целей управления бизнесом и оказывает влияние или контролирует дальнейшее развитие одного или более бизнес-процессов. События активизируют функции (то есть передают управление от одной функции к другой) и сами являются результатом выполнения функций. В отличие от функций, которые отражают процесс, протекающий во времени и имеющий определенную длительность, события происходят мгновенно.
В Окне свойств события на вкладке Параметры имитации можно задать значения параметров, которые будут использоваться при проведении имитации (см. Имитационное моделирование).
В справочнике События (Главное меню → Справочники → События) от любого события можно выполнить "Отчет по событию", который содержит перечень Flowchart, на диаграммах которых событие является стартовым или конечным, и перечень функций ЕРС, порождающих событие или активизируемых событием.
Операторы представляют собой правила разветвления и слияния цепочек событий и функций. Для операторов действуют следующие правила:
Термины используются для обозначения статусов объектов справочника "Функциональные объекты", кроме "Программных продуктов" (Рис. 2). Также термин может использоваться для отображения на диаграмме объектов, сопровождающих выполнение функции. Наименования этих объектов - термины, используемые в организации.

Интерфейс процесса используется для отображения связи между диаграммами EPC для наглядности отображения информации о том, откуда приходит объект, событие и куда переходит. В качестве Интерфейса процесса рекомендуется использовать функции EPC.
Для добавления на диаграмму фигур, обозначающих существующие объекты, можно пользоваться механизмом Drag&Drop, то есть "перетаскивать" их из Навигатора или из Окна справочника.
При декомпозиции функции часто возникает необходимость перенести все элементы, связанные с ней на диаграмме вышележащей функции. При первом открытии диаграммы декомпозируемой функции выдается сообщение "Перенести элементы, связанные с декомпозируемой функцией?" Если нажать на кнопку Да, то на диаграмме автоматически будут созданы все элементы, связанные с декомпозируемой функцией на вышележащей диаграмме, кроме связанных с ней других процессов. При этом если события соединены с функцией посредством операторов, то переносятся все операторы и связи, наведенные между событиями и операторами, а если с функцией связан функциональный объект или оргединица, который в свою очередь связан с другими объектами деятельности, перенесется вся эта цепочка объектов деятельности и связей между ними. Впоследствии перенести на диаграмму все связанные с функцией элементы можно с помощью кнопки
на панели инструментов Окна диаграммы.
При добавлении связи между двумя элементами на диаграмме будет выдано окно для выбора типа связи между этими элементами (Рис. 3). Изменить тип связи впоследствии можно в Окне свойств связи. Если в справочнике типов связей между данными элементами существует только одна запись - будет автоматически создана связь с этим типом.

При помощи флажка Устанавливать выбранный тип связи для последующих соединений можно задать автоматический выбор типа связи между объектами соответствующих классов. Удалить заданные умолчания для типов связей можно с помощью кнопки
на панели инструментов Окна диаграммы. При нажатии на кнопку будет открыто окно для выбора умолчаний типов связей, которые необходимо удалить (Рис. 4).

На диаграмме на стрелках можно показывать/убирать названия всех типов связей с помощью кнопки
панели инструментов Окна диаграммы.
В справочниках типов связей (Главное меню → Справочники → Типы связи) можно создать собственные типы связей.
С помощью параметра "Видимость названия типа связи" осуществляется управление отображением названия типа связи на всех диаграммах. Если флажок этого параметра снят, то название типа связи будет показано на диаграммах всегда.
С помощью связей функции с оргединицами определяются исполнители, владельцы и участники процесса. При создании связи функции с оргединицей на диаграмме процесса в нотации EPC, оргединица автоматически попадает в список "Оргединицы" соответствующей функции.