Типовая модель бизнес-процесса

Публикации
Поделиться:

Обсудить публикацию в сообществе Business Studio:

Владимир Репин

Генеральный директор ООО «Владимир Репин Менеджмент»

Член ABPMP Russia

Доцент

Консультант по управлению

Бизнес-тренер

Кандидат технических наук

В своей статье Владимир Репин предлагает к рассмотрению типовую модель бизнес-процесса, которая дает полное представление обо всех его важных аспектах для ключевых заинтересованных сторон: собственника организации, владельца процесса, сотрудников, ответственных за проектирование нового или оптимизацию существующего процесса. Модель можно использовать при определении требований, разработке паспортов и регламентов выполнения процессов, разработке архитектуры бизнес-процессов компании в целом.

«Классический» взгляд на бизнес-процесс

Довольно долгое время я использовал в своей работе, методических и учебных материалах следующую картинку (рис.1), при помощи которой пояснял определение бизнес-процесса и обсуждал основные сущности, из которых он состоит. Чертеж является оригинальным скорее с точки зрения дизайна, чем содержательно. В стандартах СМК, во многих учебниках и публикациях других авторов типовую схему процесса представляют именно так.

Рис. 1. «Классический» взгляд на бизнес-процесс.

Основной акцент на такого рода схемах делается на границы процесса по входам/выходам и взаимодействие с внешней средой, то есть на контекст процесса. В связи с этим, хотел бы поделиться следующим анекдотом.

Собственник компании внедрил в организации процессный подход и гордо рассказывает руководителю другой, дружественной компании о том, что у него любой сотрудник знает, что такое процесс. Тот спрашивает: «А как ты это докажешь?». В ответ собственник говорит: «Идем в любой отдел и спросим любого сотрудника». Так и они и сделали. Зашли в первый попавшийся кабинет и собственник спросил одного из сотрудников: «Скажи-ка, любезный, что такое «Процесс»?». Сотрудник вскочил со своего места и выпалил: «Это то, что имеет вход и выход!».

Это, конечно, хорошо, что сотрудники понимают важность определения границ и стыковки процессов между собой по входам и выходам. Но, по выражению собственника одной из известных компаний, «это – слишком механистичный взгляд на бизнес-процесс». Речь идет о том, что такая модель является слишком грубой, упрощенной и не дает комплексного, глубокого понимания процесса.

С практической точки зрения такой ограниченный, механистичный взгляд на процесс приводит к тому, что заполнив паспорта с названием, входами/поставщиками и выходами/потребителями руководители считают, что «процессный подход к управлению» внедрен. Но, по факту, это только его небольшая часть, поскольку управление другими важными аспектами бизнес-процесса не наступает.

Хотя управление входами/выходами важно, оно не дает глубокого понимания проблем процесса и возможностей для его оптимизации. Нужна другая, более полная модель.

Первая версия такой «полной» модели бизнес-процесса разработана автором статьи и представлена ниже.

«Полная» модель бизнес-процесса

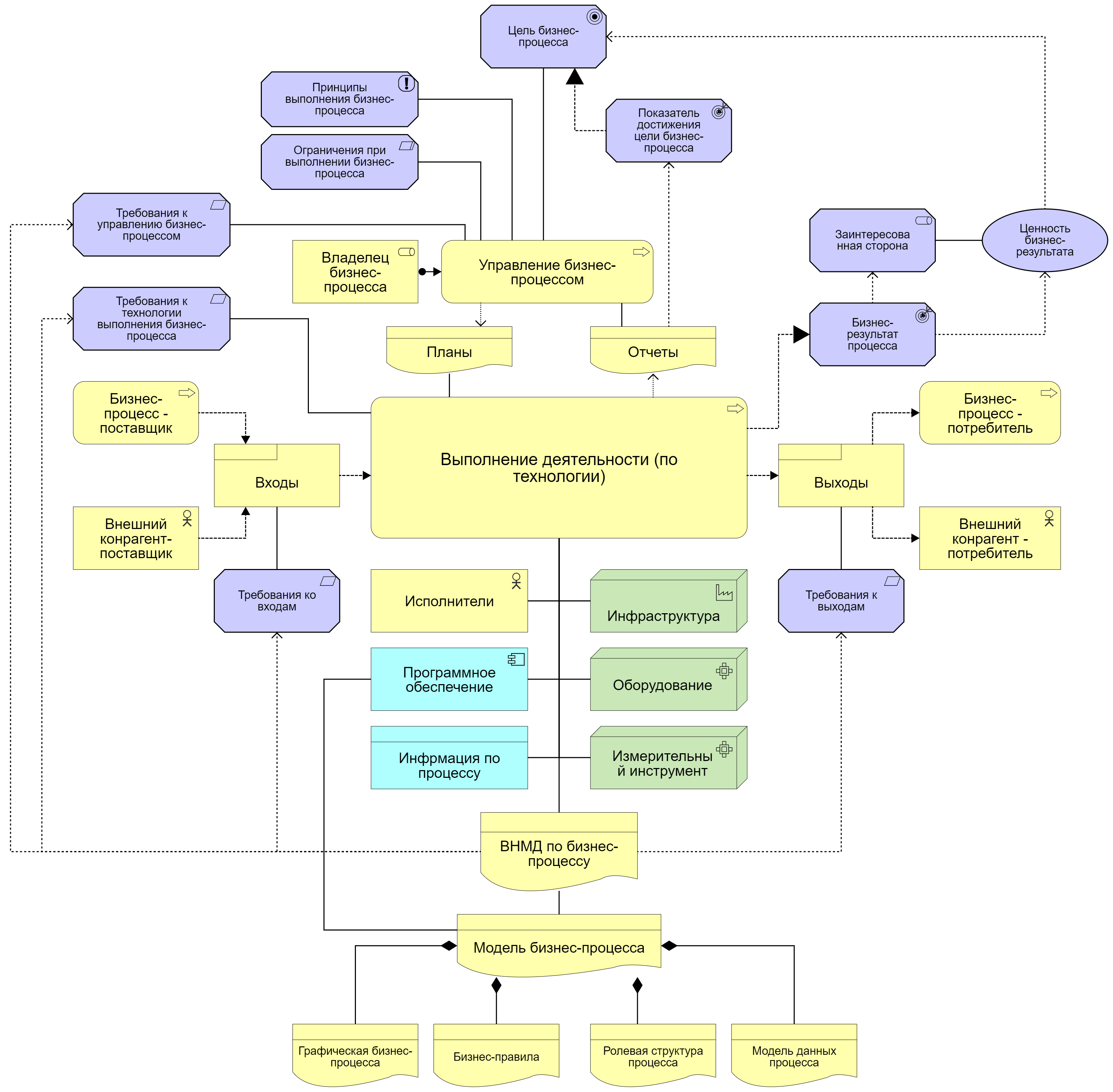
На рис. 2 показана, условно говоря, «полная» типовая модель бизнес-процесса. Почему условно? Очевидно, что это не строгая онтологическая модель процесса, а скорее некоторый чертеж, сборочная схема, которая включает в себя набор основных сущностей, которые обязательно должны быть определены для процесса. Почему типовая? Представленная схема может быть использована для анализа и улучшения бизнес-процесса любого масштаба в любой области деятельности компании.

Комментировать схему можно по-разному. С точки зрения бизнес-аналитика, ответственного за проектирование и/или оптимизацию бизнес-процесса, удобнее начинать с низу. С данной точки зрения, у процесса должна быть модель, которая включает графическую схему (схемы), ролевую структуру, бизнес-правила, структуру данных и проч. Важно понимать, что графическая схема (особенно, если она разработана неграмотно, неполная и т.п.) содержит только часть информации о процессе. Очень существенная доля ее содержится вне схемы, например подробное табличное описание бизнес-правил.

На основании модели процесса создаются внутренние нормативно-методически документы (регламенты и проч.), которые устанавливают требования к выполнению деятельности: порядок выполнения, требования к количеству и компетенции работников, используемому оборудованию, инструменту, инфраструктуре, программному обеспечению и т.д. В регламентах обязательно определяются требования ко входам и выходам процесса, включая спецификации, методы и средства контроля…

Если смотреть на процесс с точки зрения собственника или владельца процесса, то анализ схемы лучше начинать сверху. В первую очередь, для собственника важен бизнес-результат процесса. Что это за сущность? Давайте обсудим на примере процесса «Продажи». Что является бизнес-результатом этого процесса? Когда я задаю такой вопрос на тренингах, как правило, слушатели всегда в начале отвечают: «Прибыль». Это ошибка. Компания может иметь большую выручку, но работать в убыток, без прибыли. Кроме того, на прибыль влияют не только продажи, но и производство, сервис и прочее – затратная часть.

Рис. 2. «Полная» модель бизнес-процесса (схема разработана в ArchiMate в Business Studio 6).

В следующей таблице 1 представлено два различных взгляда на продажи: с точки зрения его бизнес-результатов и информационные выходов.

Таблица 1. Процесс «Продажи». Пример.

Бизнес-результаты Информационные выходы
  • Выручка.
  • Прибыль (?).
  • Новые клиенты.
  • Рост числа постоянных клиентов.
  • Лояльность к бренду.
  • Письма клиентам.
  • Коммерческие предложения.
  • Договора.
  • Счета.
  • УПД.
  • Информация об отгрузке.
  • Ответы на претензии.

Какой из представленных в таблице 1 взглядов на результаты процесса продаж правильный? Ответ – оба. С точки зрения собственника (владельца процесса) важны бизнес-результаты. С точки зрения бизнес-аналитика процессного офиса, ответственного за модель, - информационные выходы. (Конечно, бывают аналитики, которых тоже интересует бизнес-результат, но это – реже). Важно понимать, что это разные понятия. Странно видеть схему процесса, на которой выходами процесса продаж одновременно показаны «Выручка» и «Счета клиентам». Такая модель говорит только о том, что в голове ее разработчиков понятийная каша.

Вернемся к рис. 2. Для развития процесса крайне важно понимать, кто является ключевой заинтересованной стороной, какой бизнес-результат получает соответствующий клиент, в чем ценность этого результата с точки зрения удовлетворения его потребностей. Понимание этих аспектов дает возможность корректно сформулировать цели бизнес-процесса и определить показатели для их измерения.

Можно сказать, что изменение бизнес-результата процесса – это и есть его цель. Определив ключевые бизнес-результаты можно переходить к формулировке целей, например: «Повысить прибыль», «Повысить лояльность клиентов», «Увеличить долю постоянных клиентов» и проч. Для измерения этих целей нужно подобрать адекватные показатели.

Кроме того, для процесса важно выявить принципы, которыми нужно руководствоваться. Например, для продаж: «Быть честными с клиентом» («Никогда не нахлобучивать клиентов»), для закупок: «Приоритет поставщикам с длительными деловыми связями и высоким качеством» (отказ от выбора поставщиков по критерию цены) и проч. Так же принципом может служить «Стремиться глубже понимать потребности клиентов», «Максимальная разумная степень цифровизации процесса» и прочие.

Так же важным является определение ограничений при выполнении процесса и разработке его новых версий, например, «Полное импортозамещение» в закупках, «При подборе персонала на руководящие должности - в приоритете свои работники» для управления персоналом и проч.

Помимо ограничений, можно еще сформулировать требования к выполнению процесса, например, «Подписание документов только в цифровом виде» и другие.

Некоторые принципы по смыслу могут быть интерпретированы как ограничения и наоборот. В этом нет большой проблемы. Главное, чтобы были определены все важные аспекты процесса.

Для чего нужны все эти бизнес-результаты, цели и показатели, принципы, требования и ограничения? Почему недостаточно только входов и выходов? Дело в том, что мы просто обязаны их использовать при разработке новых версий бизнес-процесса. Без понимания этих сущностей спроектировать действительно эффективный бизнес-процесс, удовлетворяющий потребности ключевых заинтересованных сторон, невозможно.

Выводы

Вы можете использовать представленную в статье типовую модель бизнес-процесса в своих проектах, дополняя или, наоборот, упрощая ее.

Главное – это всестороннее, многоаспектное, комплексное понимание бизнес-процесса, как объекта управления. Такой взгляд дает возможность совершенствовать процесс не механистично, а глубоко и осмысленно.

Июнь 2024 г.

Поделиться:

Рекомендуемые материалы по тематике