Процессный подход простыми словами. Часть II. Нужна ли вам архитектура бизнес-процессов?

Публикации

Владимир Репин

Генеральный директор ООО «Владимир Репин Менеджмент»

Член ABPMP Russia

Доцент

Консультант по управлению

Бизнес-тренер

Кандидат технических наук

Владимир Репин продолжает раскрывать базовые понятия процессного управления. Материал адресован собственникам и руководителям, которые хотели бы повысить эффективность своих компаний за счет использования современных методов и инструментов управления бизнес-процессами. Во второй части из серии статей о процессном подходе автор рассказывает, как структурировать деятельность подразделений организации, разработать матрицу ответственности, создать архитектуру бизнес-процессов компании в целом.

В первой части серии статей рассказывали о том, как определить контекст и границы бизнес-процесса.


Введение. Что делают ваши сотрудники?

Ваш бизнес растет, штат увеличивается, возникают новые должности и структурные подразделения. Но при этом выручка компании увеличивается не так быстро, как хотелось бы. Сотрудники получают зарплату, но вы лишь смутно представляете себе, чем они занимаются. Ваши замы, в свою очередь, также весьма слабо представляют себе, чем реально заняты их сотрудники, какова их продуктивность, за что именно они получают деньги… С каждым годом деятельность компании становится все менее прозрачной для собственников и потенциальных инвесторов. Если вас не устраивает такая ситуация, то это значит, что настало время всерьез заняться бизнес-процессами. Но для начала нужно выполнить…

Определение функций подразделений

Можно найти множество определений понятия «функция». Наиболее подходящее для бизнеса определение функции – это работа, выполняемая подразделением/сотрудником. Например, рабочий может копать, а может не копать. Если серьезно, то в каждом подразделении вашей компании выполняется набор функций. Если рассуждать о них в общем, то толку никакого не будет. Но если для каждой функции определить входы и выходы, исполнителей, требования к срокам, то получится типичный процесс, только маленький. Я их так и называю – функциональные процессы.

Вы приходите в подразделение и начинаете собирать информацию о том, как оно работает. Собрать информацию можно, проведя ряд встреч с руководителем подразделения, его заместителями и ведущими специалистами. Полученная информация будет довольно сырой. Ваша задача – структурировать эту информацию и представить ее виде таблицы, например, в MS Excel.

При проведении сбора информации нужно учитывать, что:

  • каждый сотрудник видит выполняемую деятельность со свой точки зрения;
  • для каждого сотрудника на текущий момент важны какие-то аспекты, а другие, наоборот, расцениваются в качестве второстепенных;
  • не все люди готовы делиться информацией, так как могу быть вскрыты недостатки в их работе, факты невыполнения должностных обязанностей, требований регламентов и распоряжений и т.д.;
  • некоторые сотрудники приукрашивают реальность, выдавая желаемое за действительное;
  • кто-то просто будет втирать вам очки и учить, как надо работать.

В результате, вы получаете сырой материал, который содержит перечень выполняемых разовых задач и поручений, фрагментарное описание выполняемых функций, информацию об ответственности, а не работе и т.п. Кроме того, полученные функции будут сильно разнородными с точки зрения масштаба и уровня сложности.

Рассмотрим пример анализа функций подразделения продаж некоторой торгово-производственной компании. После проведения ряда интервью с Директором департамента продаж и в отделе продаж вы получили следующий перечень функций подразделения:

  • Планирование продаж на месяц.
  • Ежедневный контроль продаж.
  • Обеспечение достижения целей собственника по привлечению новых клиентов и увеличению выручки.
  • Участие в согласовании прайс-листа.
  • Звонки клиентам.
  • Ежедневный просмотр почты.
  • Взаимодействие с клиентами по e-mail.
  • Занесение клиента в CRM.
  • Выяснение потребностей клиента.
  • Консультация клиентов по особенностям продукции компании.
  • Продажа остатков неликвидной продукции.
  • Проведение переговоров с клиентами.
  • Согласование коммерческих предложений (КП).
  • Отправка КП клиенту по e-mail.
  • Подача документов на тендер.
  • Согласование договоров с клиентами.
  • Согласование отсрочки платежа.
  • Взаимодействие с клиентами при подписании договора.
  • Внедрение воронки продаж в CRM.
  • Повышение маржинальности договоров за счет включения сопутствующих товаров и услуг.
  • Способствование обеспечению удовлетворенности клиентов.

В результате сбора информации в отделе по работе с клиентами получен следующий перечень функций:

  • Удержание постоянных клиентов.
  • Расчет спецификаций по заданию клиентов.
  • Тщательное выяснение потребностей клиентов.
  • Анализ возможности производства и закупок.
  • Согласование спецификации.
  • Отправка спецификации по e-mail клиентам.
  • Обработка запроса клиента на выставление счета.
  • Переписка с бухгалтерией по оплатам и задолженности клиентов.
  • Отправка заказа клиента в формате MS Excel на производство.
  • Контроль сроков исполнения заказа клиентов на производстве.
  • Работа по изменению формы заказа на производство в формате MS Excel.
  • Выяснение условий доставки товара клиенту.
  • Контроль предоставления первичных документов клиентами.
  • Получение претензии клиента и передача на производство.
  • Участие в расследовании причина брака.
  • Анализ удовлетворенности клиентов.
  • Постоянное улучшение процессов обслуживания клиентов.
  • Формирование и предоставление отчета по достижению целевых показателей операционной эффективности отдела по работе с клиентами в рамках стратегии развития компании до 202_- ого года.

Что делать с этими перечнями? В таком виде – почти ничего. Для практического использования нужно подвернуть их внимательному анализу и четко структурировать, отделяя мух от котлет процессы и задачи от целей и проектов. В результате по отделу продаж получилось дать следующую оценку:

  • Планирование продаж на месяц – часть процесса «Управление продажами».
  • Ежедневный контроль продаж – часть процесса «Управление продажами».
  • Обеспечение достижения целей собственника по привлечению новых клиентов и увеличению выручки – не процесс/задача, а цель.
  • Участие в согласовании прайс-листа – не процесс, а задача в рамках кросс-функционального процесса управления ассортиментом (владелец процесса – в маркетинге).
  • Звонки клиентам – форма коммуникации, а не конкретный процесс.
  • Ежедневный просмотр почты – вид деятельности, не требующий отдельного определения и описания.
  • Взаимодействие с клиентами по e-mail – вид деятельности, не требующий отдельного определения и описания.
  • Занесение клиента в CRM – задача процесса.
  • Выяснение потребностей клиента – задача процесса.
  • Консультация клиентов по особенностям продукции компании – задача процесса.
  • Продажа остатков неликвидной продукции – скорее цель, а не специальный процесс в данной компании.
  • Проведение переговоров с клиентами - процесс.
  • Согласование коммерческих предложений (КП) - часть кросс-функционального бизнес-процесса «Формирование КП клиенту».
  • Отправка КП клиенту по e-mail – задача в рамках процесса «Формирование КП клиенту».
  • Подача документов на тендер – задача в рамках процесса «Участие в тендерах».
  • Согласование договоров с клиентами – подпроцесс в рамках кросс-функционального бизнес-процесса «Заключение договора с клиентом».
  • Согласование отсрочки платежа – кросс-функциональный бизнес-процесс.
  • Взаимодействие с клиентами при подписании договора – вид деятельности, не процесс.
  • Внедрение воронки продаж в CRM – проект, а не процесс.
  • Повышение маржинальности договоров за счет включения сопутствующих товаров и услуг – цель, а не процесс/задача.
  • Способствование обеспечению удовлетворенности клиентов – весьма размытое правило корпоративной культуры, не процесс/задача, не цель.

После критического анализа перечня функций отдела по работе с клиентами получилось:

  • Удержание постоянных клиентов – цель, а не процесс.
  • Расчет спецификаций по заданию клиентов – кросс-функциональный процесс.
  • Тщательное выяснение потребностей клиентов – скорее требование, чем процесс.
  • Анализ возможности производства и закупок – задача процесса.
  • Согласование спецификации – подпроцесс.
  • Отправка спецификации по e-mail клиентам - задача в процессе.
  • Обработка запроса клиента на выставление счета – процесс.
  • Переписка с бухгалтерией по оплатам и задолженности клиентов– ни о чем, некий вид деятельности, не процесс.
  • Отправка заказа клиента в формате MS Excel на производство – задача в процессе.
  • Контроль сроков исполнения заказа клиентов на производстве – задача в процессе.
  • Работа по изменению формы заказа на производство в формате MS Excel – разовая задача (проект).
  • Выяснение условий доставки товара клиенту – задача процесса.
  • Контроль предоставления первичных документов клиентами – задача процесса.
  • Получение претензии клиента и передача на производство – задача процесса.
  • Участие в расследовании причина брака – нечеткая формулировка задачи, размытие ответственности.
  • Анализ удовлетворенности клиентов – процесс (в маркетинге).
  • Постоянное улучшение процессов обслуживания клиентов – цель или принцип корпоративной культуры, не процесс.
  • Формирование и предоставление отчета по достижению целевых показателей операционной эффективности отдела по работе с клиентами в рамках стратегии развития компании до 202_- ого года – разовая задача с недопустимой формулировкой – слишком длинно.

После критического анализа полученных данных, были проведены повторные встречи в подразделениях для уточнения и систематизации информации. Также было проведено обучение руководителей по проектированию архитектуры бизнес-процессов компании.

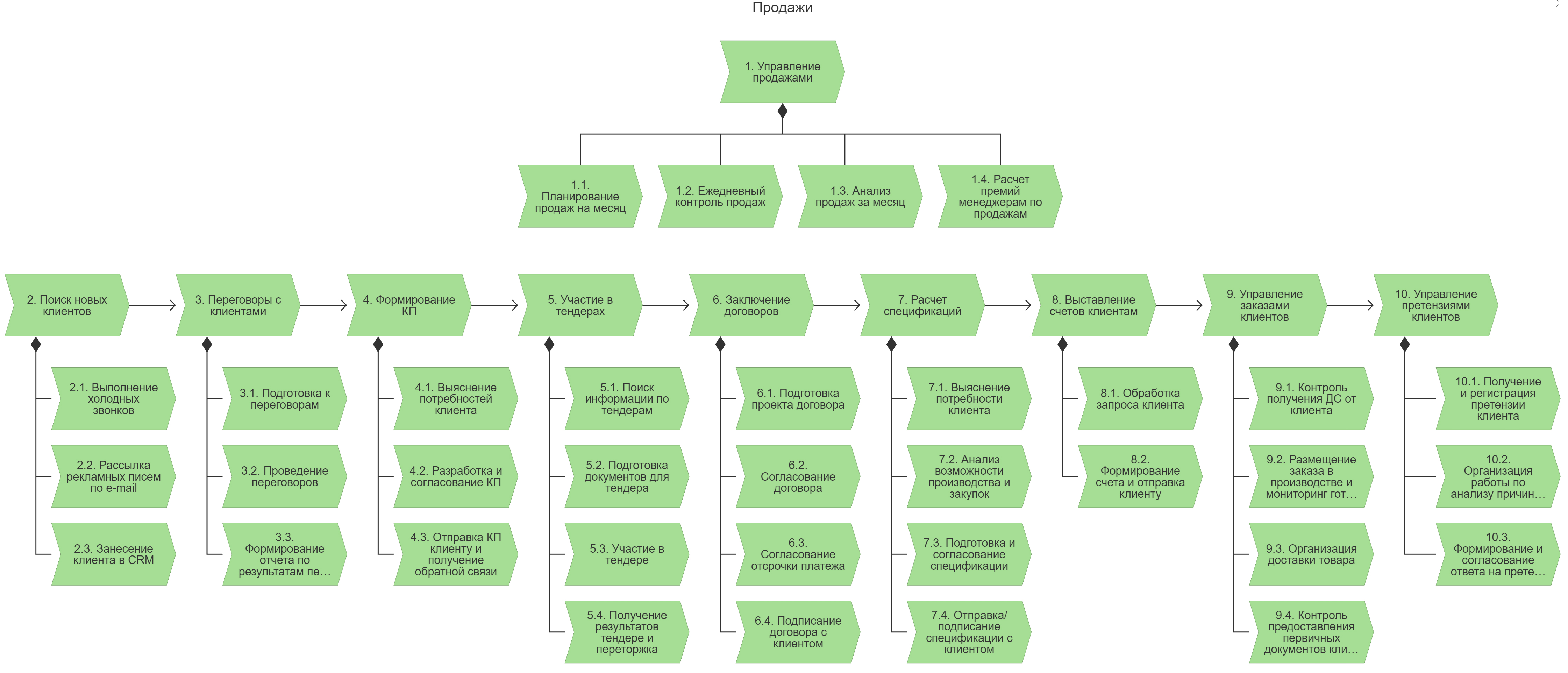
В результате, с использованием программного продукта Business Studio 7, была разработана архитектура бизнес-процессов продаж, показанная на рис. 1 (одно из возможных представлений).

Рис. 1. Архитектура бизнес-процессов продаж. Пример. (Схема подготовлена в Business Studio 7).

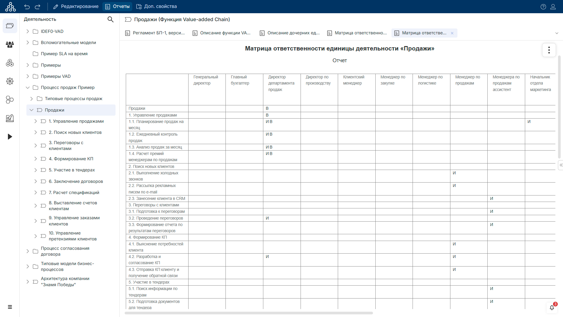
В Business Studio была внесена информация о руководителях, ответственных за процессы (т.н. «владельцы процессов») и исполнителях процессов. В результате можно посмотреть матрицу ответственности, как для процесса продаж в целом, так и для любого подпроцесса.

Рис. 2. Матрица ответственности бизнес-процесса «Продажи».

Рис. 3. Матрица ответственности бизнес-процесса «Заключение договоров».

Используя такой инструмент, собственник и руководители компании могут быстро увидеть, кто и за какие бизнес-процессы отвечает, кто является исполнителем. Это важно для постановки системы регулярного менеджмента, «прозрачности» работы компании для собственника, обоснования изменений в орг.структуре и процессах.

Необходимо отметить возможность быстрого доступа к информации по выполняемым бизнес-процессам через web-интерфейс Business Studio 7. Это легко и удобно – гораздо проще, чем пересматривать десятки толстых бумажных регламентов и сложных, запутанных таблиц в Excel.

Некоторые руководители считают, что можно ограничиться реестром процессов в виде файла MS Excel. При этом они не учитывают трудоемкость внесения изменений в такой файл и неудобство работы с ним. Потери времени, связанные с использованием такого формата хранения информации об архитектуре бизнес-процессов компании (и связанных с ней объектах), могут стоить дороже, чем лицензии современного программного продукта для проектирования корпоративной архитектуры компании.

Резюме

Внешние и внутренние условия постоянно меняются, что ведет к необходимости внесения изменений в организационно-ролевую структуру и архитектуру бизнес-процессов компании. Важно, чтобы каждый руководитель функционального направления отвечал за регулярную актуализацию своих и, частично, кросс-функциональных бизнес-процессов, требований к их выполнению в базе знаний на платформе Business Studio.

Для решения этой задачи в каждом подразделении должны работать «агенты процессных изменений» - специалисты, прошедшие обучение и аттестацию на знание методов и инструментов процессного управления.

Любое изменение, связанное с организационной структурой и процессами, должно рассматриваться с точки зрения влияния на архитектуру бизнес-процессов компании в целом.

Пример. Руководитель среднего звена инициировал создание нового структурного подразделения и набор персонала. До тех пор, пока он четко не определит бизнес-процессы, которые будет выполнять это подразделение, ответственность участников и взаимодействие с другими бизнес-процессами компании, решение о создании нового подразделения не принимается.

Чтобы делать работу по актуализации базы знаний по бизнес-процессам методически правильно, в помощь руководителям может быть создан процессный офис, включающий несколько специалистов (количество зависит от размера компании и задач, поставленных собственником).

В любом случае, архитектурная модель компании (база знаний о процессах и не только) – это ценный нематериальный актив, который нужно поддерживать в актуальном состоянии и эффективно использовать для решения ключевых управленческих задач.

Опубликовано по материалам:
https://kachestvo.pro/kachestvo-upravleniya/protsessnoe-upravlenie/protsessnyy-podkhod-prostymi-slovami-chast-ii/

Март 2026 г.

Рекомендуемые материалы по тематике